ホーム > 観光・産業・ビジネス > 建築・測量・道路 > 建築物・建築確認 > 各種届出・建築基準法以外の認定 > 建設リサイクル法の届出
ここから本文です。
建設リサイクル法により、一定規模以上の建設工事において、工事に着手する日の7日前までに札幌市長に届出をする必要があります。
国の機関や地方公共団体が発注する公共工事は、『対象建設工事が公共工事の場合』をご覧ください。
お知らせ
パソコン・タブレットなどから24時間いつでも届出が可能です。
コンクリート、コンクリート及び鉄からなる建設資材、木材、アスファルト・コンクリート
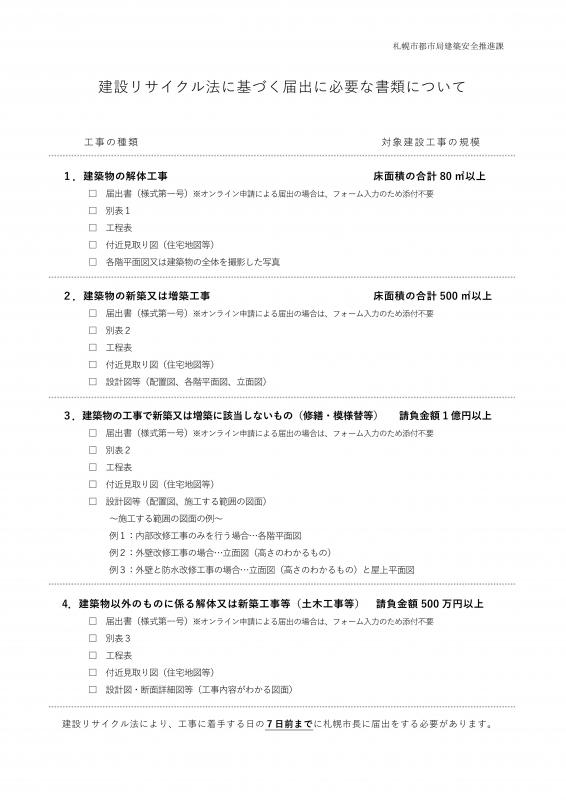
特定建設資材を用いた建築物等に係る解体工事又はその施工に特定建設資材を使用する新築工事等であって、その規模が次の基準以上のもの
|
工事の種類 |
規模の基準 |
|---|---|
|
建築物の解体工事 |
工事に係る部分の床面積の合計80m2以上 |
|
建築物の新築・増築工事等 |
工事に係る部分の床面積の合計500m2以上 |
|
建築物の工事で新築・増築以外のもの (修繕・模様替等の改修工事) |
請負金額 税込1億円以上 |
|
建築物以外のものに係る解体又は新築工事等 (土木工事等) |
請負金額 税込500万円以上 |
オンラインと窓口で提出できます。
※郵送による提出についてはオンライン提出の運用開始に伴い終了しました。
『オンラインによる建設リサイクル法の届出 』をご覧ください。
札幌市役所本庁舎2階⑧番窓口 建築安全推進課安全推進係
※令和7年1月より窓口受付時間が午前9時から12時まで 午後1時から3時までに変更になります。
工事着手(仮設工事等)の7日前までに届出してください。
届出に必要な書類については、下記の『建設リサイクル法に基づく届出に必要な書類について』(PDF)に記載しています。
建設リサイクル法に基づく届出に必要な書類について(PDF:344KB)

※再資源化等に関する計画書(別表4)の添付が廃止となりました。
変更届書と工事種別に該当する別表1~3、変更内容を示す添付書類を工事着手の7日前までに提出してください。ただし着工、未着工にかかわらず工事の場所種類が変更された場合や、元請業者との契約解除により元請業者が変更された場合など、工事の前提条件が変わった時は変更届ではなく、建設工事取止届を提出の上、改めて届出する必要があります。
変更届(エクセル:51KB)
取止届(参考様式)(ワード:20KB)
国の機関や地方公共団体が発注する公共工事が対象建設工事となる場合は、工事着手前までに、以下の通知様式(Excel)を電子メールで送付してください。送付先は、通知書の記載例をご覧ください。
建設作業に際し、関連する届出等の情報を掲載します。
| 項目名 | 庁内ホームページ リンク先 | 担当部署 |
|---|---|---|
| 石綿事前調査結果報告 | 事前調査の結果報告・資格者制度 |
環境局 環境対策課 |
|
特定粉じん排出等作業実施届出書 |
環境局 環境対策課 |
|
| 特定建設作業実施届出書 | 建設作業の規制と届出等 |
環境局 環境対策課 |
建築物の解体工事現場等における外壁の崩落や工事用の工作物の転倒等、工事現場周辺の公衆等へ危害を与えかねない事故が後を絶たない状況にあります。
建築物及び工作物の解体工事現場等においては、建築基準法第90条(工事現場の危害の防止)等の法令を遵守し、国土交通省が示している「建築物の解体工事における外壁の崩落等による公衆災害防止対策に関するガイドラインについて(平成15年7月3日付け国総建第103号、国住防第3号)」や「工事現場における事故を踏まえた危害防止策の例」をご確認いただき、危害防止対策の徹底に努めてくださいますようお願いいたします。
建築物の解体工事における外壁の崩落等による公衆災害防止対策に関するガイドライン(PDF:212KB)
工事現場における事故を踏まえた危害防止策の例(PDF:125KB)
関連リンク
PDF形式のファイルをご覧いただく場合には、Adobe Acrobat Readerが必要です。Adobe Acrobat Readerをお持ちでない方は、バナーのリンク先から無料ダウンロードしてください。
このページについてのお問い合わせ
Copyright © City of Sapporo All rights Reserved.