ここから本文です。

更新日:2021年2月9日

提言内容のポイント

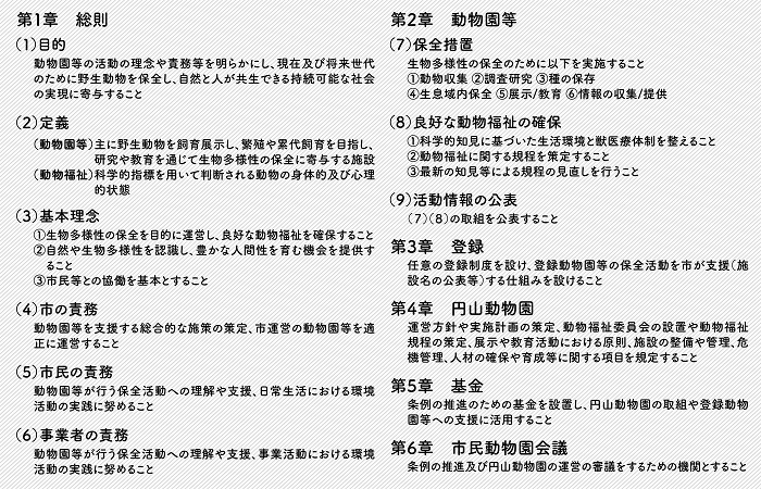
条例の目的

現在及び将来世代のために野生動物を保全し、自然と人が共生できる持続可能な社会の実現に寄与すること

目的達成のために定めるべきとしたポイント

ポイント1 生物多様性の保全と動物福祉向上に関する動物園・水族館の役割等を明確化

  • 第1章 総則 (1)目的、(2)定義(動物園等)(動物福祉)、(3)基本理念1.2.
  • 第2章 動物園等

ポイント2 円山動物園の基本的運営事項を明確化

  • 第4章 円山動物園

ポイント3 動物園等の保全活動を推進する仕組みを設けること

  • 第1章 総則 (3)基本理念3.、(4)市の責務、(5)市民の責務、(6)事業者の責務
  • 第3章 登録
  • 第5章 基金
  • 第6章 市民動物園会議

条例構成の提言ポイント

 

Adobe Acrobat Readerのダウンロードページへ

PDF形式のファイルをご覧いただく場合には、Adobe Acrobat Readerが必要です。Adobe Acrobat Readerをお持ちでない方は、バナーのリンク先から無料ダウンロードしてください。

このページについてのお問い合わせ

札幌市円山動物園

〒064-0959 札幌市中央区宮ケ丘3番地1

電話番号:011-621-1426

ファクス番号:011-621-1428