条文目次 このページを閉じる


○札幌市生活環境の確保に関する条例施行規則
平成15年2月3日規則第4号
〔注〕平成24年3月から改正経過を注記した。
札幌市生活環境の確保に関する条例施行規則
札幌市公害防止条例施行規則(昭和47年規則第99号)の全部改正(平成15年2月規則第4号)
目次
第1章 総則(第1条―第11条)
第2章 地球環境の保全(第12条)
第3章 自動車の使用に伴う環境への負荷の低減(第13条―第15条)
第3章の2 建築物に係る環境への配慮(第15条の2―第15条の6)
第4章 工場等における公害の防止
第1節 大気の保全に係る規制
第1款 ばい煙の排出等の規制(第16条―第23条)
第2款 一般粉じんに関する規制(第24条―第27条)
第3款 特定粉じん排出等作業の規制(第28条―第31条)
第2節 騒音に関する規制
第1款 工場等に関する規制(第32条―第37条)
第2款 拡声放送に関する規制(第38条―第43条)
第3款 飲食店等における夜間騒音の防止(第44条・第45条)
第3節 化学物質の適正な管理(第46条―第48条)
第4節 削除
第5節 地下水の採取等に関する規制
第1款 地下水の採取に関する規制(第56条―第61条)
第2款 地下掘削工事に関する措置等(第62条・第63条)
第5章 雑則(第64条・第65条)
附則
第1章 総則
(趣旨)
第1条 この規則は、札幌市生活環境の確保に関する条例(平成14年条例第5号。以下「条例」という。)の施行に関し必要な事項を定めるものとする。
(用語)
第2条 この規則で使用する用語の意義は、条例で使用する用語の例による。
(特定粉じん)
第3条 条例第2条第6号の規則で定める物質は、石綿とする。
(ばい煙発生施設)
第4条 条例第2条第8号の規則で定める施設は、別表1のとおりとする。
(一般粉じん発生施設)
第5条 条例第2条第9号の規則で定める施設は、鉱物(コークスを含み、石綿を除く。)又は土石の堆積場でその面積が500平方メートル以上1,000平方メートル未満である施設とする。
(特定粉じん排出等作業の対象となる建築材料及び作業)
第6条 条例第2条第10号の規則で定める建築材料は、吹付け石綿並びに石綿を含有する断熱材、保温材及び耐火被覆材とする。
2 条例第2条第10号の規則で定める作業は、次に掲げる作業とする。
(1) 前項に規定する建築材料が使用されている建築物その他の工作物を解体する作業
(2) 前項に規定する建築材料が使用されている建築物その他の工作物を改造し、又は補修する作業
全部改正〔令和3年規則4号〕
(騒音発生施設)
第7条 条例第2条第13号の規則で定める施設は、別表2のとおりとする。
一部改正〔令和3年規則4号〕
(指定作業)
第8条 条例第2条第14号の規則で定める作業は、その作業期間(1年を超えない作業中断期間を含む。)が3月以上にわたる次の作業とする。ただし、建設用重機を使用した除雪排雪作業及び建設工事現場において当該建設工事に伴って行われる作業並びに第32条第3号及び第4号に掲げる区域で行われる第5号及び第6号の作業を除く。
(1) 木材の切削作業
(2) 金属のつち打作業
(3) 金属の切断作業
(4) 金属の研磨作業
(5) 土石及び建設用資材の積込み及び積卸し作業
(6) 建設用資材の運搬車両及び建設用重機の移動作業
一部改正〔令和3年規則4号〕
(拡声放送)
第9条 条例第2条第15号の規則で定める放送は、次のとおりとする。
(1) 拡声機(携帯して使用するものを除く。以下同じ。)を屋外において使用する放送
(2) 拡声機を屋内に設置して屋外に向けて使用する放送
一部改正〔令和3年規則4号〕
第10条 削除
削除〔平成24年規則39号〕
(揚水施設)
第11条 条例第2条第16号の規則で定める施設は、揚水機の吐出口の断面積(吐出口が2以上あるときは、その断面積の合計)が6平方センチメートルを超える施設とする。
一部改正〔平成24年規則39号・令和3年4号〕
第2章 地球環境の保全
(環境保全行動計画の策定等)
第12条 条例第13条第1項の規則で定める事業者は、次の各号のいずれかに該当する事業者とする。
(1) その年度(4月1日から翌年の3月31日までをいう。以下同じ。)の4月1日現在において、常時使用する従業員の数が100人以上で、かつ、事業所として使用している建築物の床面積(建築基準法施行令(昭和25年政令第338号)第2条第1項第3号に規定する床面積をいう。)の合計が5,000平方メートル以上である事業者
(2) その年度において使用した燃料の量並びにその年度において他人から供給された熱及び電気の量をそれぞれエネルギーの使用の合理化及び非化石エネルギーへの転換等に関する法律施行規則(昭和54年通商産業省令第74号)第4条に規定する方法により原油の数量に換算した量を合算した量が1,500キロリットル以上である事業者
(3) エネルギーの使用の合理化及び非化石エネルギーへの転換等に関する法律(昭和54年法律第49号)第19条第1項に規定する連鎖化事業を行う者のうち、当該者が市内に設置している全ての工場又は事務所その他の事業場(以下「工場等」という。)及び同項に規定する加盟者が市内に設置している当該連鎖化事業に係る全ての工場等について、これらの工場等における常時使用する従業員の数及び床面積の合計又は前号に規定する燃料並びに熱及び電気の量の合計が、第1号に規定する数及び面積又は前号に規定する量以上であるもの
(4) 地球温暖化対策の推進に関する法律施行令(平成11年政令第143号)第5条第6号から第12号までに規定する事業者
2 条例第13条第1項の規定による提出は、事業者が前項第1号に該当することにより提出する場合にあっては当該該当する年度(既に環境保全行動計画が策定されている年度を除く。)、前項第2号から第4号までに該当することにより提出する場合にあっては当該該当する年度の翌年度(既に環境保全行動計画が策定されている年度を除く。)を初年度とする3年度を計画期間として策定する環境保全行動計画について、当該初年度の7月末日までに、環境保全行動(自動車使用管理)計画提出書(様式1)によってしなければならない。
3 条例第13条第4項の規定による提出は、年度ごとの環境保全行動計画に基づく取組の実施の状況について、翌年度の7月末日までに環境保全行動(自動車使用管理実施)報告提出書(様式2)によってしなければならない。
4 条例第13条第5項の規定による提出は、環境保全行動計画の変更後速やかに、環境保全行動(自動車使用管理)計画変更書(様式3)によってしなければならない。
一部改正〔平成26年規則3号・28年14号・令和5年46号〕
第3章 自動車の使用に伴う環境への負荷の低減
(自動車環境情報)
第13条 条例第20条第1項の規則で定める環境に係る項目は、次のとおりとする。
(1) 排出ガス中に含まれる次の物質の量
ア 窒素酸化物
イ 一酸化炭素
ウ 粒子状物質(軽油を燃料とする自動車の場合に限る。)
エ 炭化水素(天然ガスを燃料とする自動車の場合を除く。)
オ 炭化水素又は非メタン炭化水素(天然ガスを燃料とする自動車の場合に限る。)
(2) 自動車騒音の大きさの許容限度(昭和50年環境庁告示第53号)別表第1備考3に規定する加速走行騒音の大きさ
(3) 燃料の種別及び消費率並びに二酸化炭素の排出量
(4) 環境への負荷が生じる部品等の使用状況
(自動車の駐停車時において原動機の停止を要しない場合)
第14条 条例第22条第1項ただし書の規則で定める場合は、次のとおりとする。
(1) 道路交通法(昭和35年法律第105号)第7条の規定により信号機の表示する信号等に従って自動車を停止する場合その他同法の規定により自動車を停止する場合
(2) 交通の混雑その他の交通の状況により自動車を停止する場合
(3) 人を乗せ、又は降ろすために自動車を停止する場合
(4) 自動車の原動機を貨物の冷蔵装置その他の附属装置(自動車の運転者室及び客室の冷房又は暖房を行うための装置を除く。)の動力として使用する場合
(5) 道路交通法施行令(昭和35年政令第270号)第13条第1項各号に規定する自動車が当該緊急用務に使用されている場合
(6) 前各号に準ずるやむを得ない理由がある場合
(自動車使用管理計画の策定等)
第15条 条例第23条第1項の規則で定める台数は、50台とする。ただし、二輪自動車及び道路運送車両の保安基準(昭和26年運輸省令第67号)第1条第1項第2号に規定する被けん引自動車の台数を除くものとする。
2 自動車使用管理計画は、事業の用に供するために使用する自動車の台数が前項の台数以上である日のある年度(既に自動車使用管理計画が策定されている年度を除く。第4項において同じ。)を初年度とする3年度を計画期間として策定するものとする。
3 第1項ただし書に規定する自動車については、自動車使用管理計画の策定を要しないものとする。
4 条例第23条第1項の規定による提出は、第2項の計画期間の初年度の7月末日まで(事業の用に供するために使用する自動車の台数が年度の途中において第1項の台数以上となった場合にあっては、当該台数以上となった日から3月以内)に環境保全行動(自動車使用管理)計画提出書(様式1)によってしなければならない。
5 条例第23条第3項の規定による提出は、年度ごとの自動車使用管理計画に基づく取組の実施の状況について、翌年度の7月末日までに環境保全行動(自動車使用管理実施)報告提出書(様式2)によってしなければならない。
6 条例第23条第4項の規定による提出は、自動車使用管理計画の変更後速やかに、環境保全行動(自動車使用管理)計画変更書(様式3)によってしなければならない。
第3章の2 建築物に係る環境への配慮
(建築物環境配慮計画書の提出等)
第15条の2 条例第28条の4第1項の規則で定める建築物の新築等は、次に掲げるものとする。
(1) 床面積(内部に間仕切壁又は戸(ふすま、障子その他これらに類するものを除く。)を有しない階又はその一部であって常時外気に解放された開口部を有するもののうち、当該開口部の面積の合計の割合が当該階又はその一部の床面積の20分の1以上であるものの床面積を除く。以下同じ。)の合計が300平方メートル以上である建築物(建築物のエネルギー消費性能の向上等に関する法律(平成27年法律第53号。以下「建築物省エネ法」という。)第20条に掲げる建築物を除く。次号、次項、第4項各号及び第6項各号において同じ。)の新築
(2) 建築物の増築又は改築(以下「増改築」という。)であって、当該増改築に係る部分の床面積の合計が300平方メートル以上であるもの
2 条例第28条の4第1項の規定による提出は、建築物の新築又は増改築の工事に着手する前に、新築等建築物環境配慮計画提出(変更届出)書(様式4)に、次の各号に掲げる区分に応じ、当該各号に定める書類を添えてしなければならない。
(1) 床面積の合計(増改築の場合にあっては、当該増改築に係る部分の床面積の合計をいう。次号及び第6項において同じ。)が2,000平方メートル以上である建築物に係る工事の場合 当該建築物に係る環境負荷低減措置その他の環境への配慮に関する措置に対して建築物環境配慮指針に定める評価方法により行った評価結果の写し及び当該評価結果の根拠となる資料(以下「評価結果の写し等」という。)
(2) 床面積の合計が300平方メートル以上2,000平方メートル未満である建築物に係る工事の場合 次のアからウまでに掲げる書類のいずれか
ア 評価結果の写し等
イ 建築物のエネルギー消費性能の向上等に関する法律施行規則(平成28年国土交通省令第5号。以下「建築物省エネ法施行規則」という。)別記様式第1による計画書又は建築物省エネ法施行規則別記様式第11による計画通知書の写し
ウ 当該建築物が建築物省エネ法第2条第1項第3号に規定する建築物エネルギー消費性能基準に適合するものであることに関し建築物省エネ法その他の法令で必要とされる書類のうち、建築物環境配慮指針に規定する事項の確認に必要な事項が記載されたものであって、イに掲げる書類に相当するものとして市長が別に定める書類の写し
3 条例第28条の4第2項第6号の規則で定める事項は、建築物の新築等の工事の着手予定日及び完了予定日とする。
4 条例第28条の4第3項の規則で定める建築物の新築等は、次に掲げるものとする。
(1) 床面積の合計が10平方メートルを超え300平方メートル未満である建築物の新築
(2) 建築物の増改築であって、当該増改築に係る部分の床面積の合計が10平方メートルを超え300平方メートル未満であるもの
5 条例第28条の4第3項の規定による提出は、建築物の新築又は増改築の工事に着手する前に、新築等建築物環境配慮計画提出(変更届出)書(様式4)に、第2項第2号に掲げる書類のいずれかを添えてしなければならない。
6 条例第28条の5の規定による届出は、新築等建築物環境配慮計画提出(変更届出)書(様式4)によってしなければならない。この場合において、条例第28条の4第2項第5号に掲げる事項の変更にあっては、次の各号に掲げる区分に応じ、当該各号に定める書類を添えて行うものとする。
(1) 床面積の合計が2,000平方メートル以上である建築物に係る工事の場合 評価結果の写し等
(2) 床面積の合計が10平方メートルを超え2,000平方メートル未満である建築物に係る工事の場合 次のアからウまでに掲げる書類のいずれか
ア 評価結果の写し等
イ 建築物省エネ法施行規則別記様式第2による変更計画書又は建築物省エネ法施行規則別記様式第12による変更計画通知書の写し
ウ 当該建築物が建築物省エネ法第2条第1項第3号に規定する建築物エネルギー消費性能基準に適合するものであることに関し建築物省エネ法その他の法令で必要とされる書類のうち、建築物環境配慮指針に規定する事項の確認に必要な事項が記載されたものであって、イに掲げる書類に相当するものとして市長が別に定める書類の写し
全部改正〔平成29年規則25号〕、一部改正〔令和3年規則20号・6年30号・7年34号〕
(建築物環境配慮計画書の軽微な変更)
第15条の3 条例第28条の5ただし書の規則で定める軽微な変更は、次のとおりとする。
(1) 条例第28条の4第2項第3号に掲げる事項の変更であって、延べ面積の増加を伴わないもの(建築物の主たる用途の変更を除く。)
(2) 条例第28条の4第2項第4号に掲げる事項の変更であって、同項第5号に規定する評価結果が変更前と同等以上となるもの
(新築等工事の完了等の届出)
第15条の4 条例第28条の7の規定による届出は、新築等建築物工事完了(取りやめ)届出書(様式4の2)によってしなければならない。
一部改正〔平成29年規則25号〕
(建築物環境配慮計画書及び届出の公表)
第15条の5 条例第28条の8の規定による公表は、次の各号に掲げる区分に応じ、当該各号に定める事項その他市長が必要と認める事項について、インターネットその他の適切な方法により行うものとする。
(1) 条例第28条の4第1項及び第3項の規定による提出 同条第2項第2号から第6号までに掲げる事項
(2) 条例第28条の5の規定による届出 届出に係る変更事項(条例第28条の4第2項第1号に掲げる事項の変更を除く。)
(3) 条例第28条の7の規定による届出 建築物の新築等の工事が完了した日
(勧告に基づく公表)
第15条の6 条例第28条の10第2項の規則で定める事項は、次のとおりとする。
(1) 勧告を受けた者の氏名又は名称及び住所並びに法人にあっては、その代表者の氏名
(2) 建築物の名称及び所在地
(3) 勧告の内容
第4章 工場等における公害の防止
第1節 大気の保全に係る規制
第1款 ばい煙の排出等の規制
(排出基準)
第16条 条例第29条第1項の規則で定める排出基準は、別表3に掲げる施設ごとの排出ガス1立方メートルにつき、同表に規定するばいじんの量の許容限度とする。この場合において、排出ガスの体積は、温度が零度であって、圧力が1気圧の状態に換算したものとする。
(ばい煙発生施設の設置等の届出)
第17条 条例第30条第1項第31条第1項及び第32条第1項の規定による届出は、ばい煙発生施設設置(使用・変更)届(様式5)によってしなければならない。
2 前項の届出は、届出書の正本にその写し1通を添えてしなければならない。
3 条例第30条第2項条例第31条第2項及び第32条第2項において準用する場合を含む。)の規則で定める書類は、次のとおりとする。
(1) ばい煙発生施設を設置する工場等及びその付近の見取図
(2) ばい煙処理施設の設置場所を示す図面
(3) ばい煙発生施設及びばい煙処理施設の構造及びその主要寸法を記入した概要図
(4) ばい煙発生施設及びばい煙の処理に係る操業の系統の概要図
(5) 煙道に排出ガスの測定箇所が設けられている場合は、その場所を示す図面
(6) 使用する燃料の試験成績表
(ばい煙発生施設の設置等の届出に係る受理の通知)
第18条 市長は、条例第30条第1項第31条第1項又は第32条第1項の規定による届出を受理したときは、その旨を当該届出をした者に通知するものとする。
(氏名の変更等の届出)
第19条 条例第35条の規定による届出は、条例第30条第1項第1号又は第2号に掲げる事項の変更に係る場合にあっては氏名(名称・住所・所在地)変更届(様式6)により、施設の使用の廃止に係る場合にあっては施設使用廃止届(様式7)によってしなければならない。
2 前項の届出は、届出書の正本にその写し1通を添えてしなければならない。
(承継の届出)
第20条 条例第36条第3項の規定による届出は、承継届(様式8)によってしなければならない。
2 前項の届出は、届出書の正本にその写し1通を添えてしなければならない。
(燃料使用基準)
第21条 条例第38条第1項の規則で定める地域、規則で定める施設及び規則で定める燃料使用基準は、別表4のとおりとする。
(廃棄物焼却炉等の構造等基準)
第22条 条例第40条の規則で定める廃棄物焼却炉又は固体燃料を熱源として使用するボイラー並びに規則で定める構造及び管理に関する基準は、別表5のとおりとする。
(燃焼不適物)
第23条 条例第42条の規則で定める物は、燃焼に伴ってばい煙、悪臭又はダイオキシン類その他の有害な物質を著しく発生させる物質を含有する木、紙及び布とする。
第2款 一般粉じんに関する規制
(一般粉じん発生施設に係る構造等の基準)
第24条 条例第44条の規則で定める構造並びに使用及び管理に関する基準は、一般粉じん発生施設について、次の各号のいずれかの措置が講じられていることとする。
(1) 一般粉じんが飛散しにくい構造の建築物内に設置されていること。
(2) 散水設備によって散水が行われていること。
(3) 防じんカバーで覆われていること。
(4) 薬液の散布又は表層の締固めが行われていること。
(5) 前各号の措置と同等以上の効果を有する措置が講じられていること。
(一般粉じん発生施設の設置等の届出)
第25条 条例第45条第1項第46条第1項及び第47条第1項の規定による届出は、一般粉じん発生施設設置(使用・変更)届(様式9)によってしなければならない。
2 前項の届出は、届出書の正本にその写し1通を添えてしなければならない。
3 条例第45条第2項条例第46条第2項及び第47条第2項において準用する場合を含む。)の規則で定める書類は、次のとおりとする。
(1) 一般粉じんを処理し、又は一般粉じんの飛散を防止するための施設の配置図
(2) 一般粉じん発生施設及び一般粉じんの飛散防止のための施設の構造及びその主要寸法を記入した概要図
(氏名の変更等の届出)
第26条 条例第48条の規定による届出は、条例第45条第1項第1号又は第2号に掲げる事項の変更に係る場合にあっては氏名(名称・住所・所在地)変更届(様式6)により、一般粉じん発生施設の使用の廃止に係る場合にあっては施設使用廃止届(様式7)によってしなければならない。
2 前項の届出は、届出書の正本にその写し1通を添えてしなければならない。
(承継の届出)
第27条 第20条の規定は、条例第49条において準用する条例第36条第3項の規定による届出について準用する。
第3款 特定粉じん排出等作業の規制
(特定作業基準)
第28条 条例第51条の規則で定める作業基準は、別表6のとおりとする。
一部改正〔令和3年規則4号〕
(特定粉じん排出等作業に係る説明及び実施の届出)
第29条 条例第52条第53条及び第57条第3項の規則で定める書類は、次のとおりとする。
(1) 施工管理組織図
(2) 特定粉じんの濃度の測定方法を記載した書面及びその測定箇所を示す図面
(3) 使用機器及び資材の一覧を記載した書面
(4) 特定粉じん等の処理方法を記載した書面
一部改正〔平成26年規則30号・令和3年4号〕
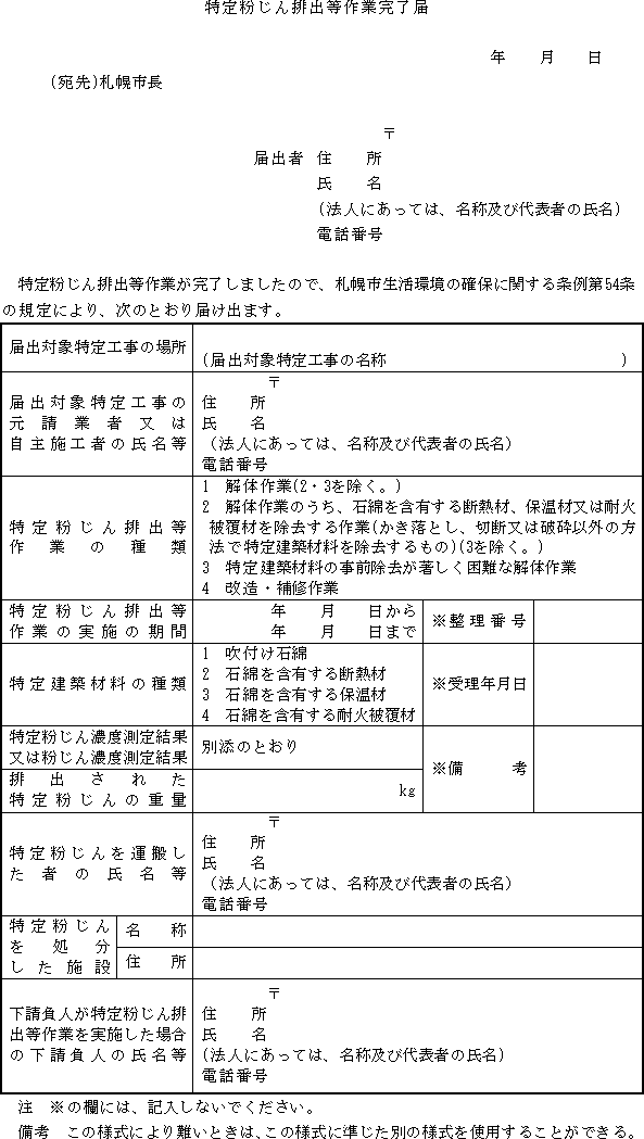
(特定粉じん排出等作業の完了の届出)
第30条 条例第54条第1項の規定による届出は、当該作業が完了した日から60日以内に、特定粉じん排出等作業完了届(様式11)によってしなければならない。
2 前項の届出は、届出書の正本にその写し1通を添えてしなければならない。
3 条例第54条第1項第8号の規則で定める事項は、次のとおりとする。
(1) 下請負人が特定粉じん排出等作業を実施した場合の当該下請負人の氏名又は名称及び住所並びに法人にあっては、その代表者の氏名
(2) 大気汚染防止法(昭和43年法律第97号)第18条の17第1項の政令で定める特定建築材料の種類
(3) 特定粉じんの濃度の測定結果又は粉じんの濃度の測定結果
4 条例第54条第2項の規則で定める書類は、次のとおりとする。
(1) 写真等による特定粉じん排出等作業の作業状況の記録
(2) 産業廃棄物管理票の写し
一部改正〔平成26年規則30号・令和3年4号〕
第31条 削除
第2節 騒音に関する規制
第1款 工場等に関する規制
(指定地域)
第32条 条例第58条の規則で指定する地域は、次のとおりとする。
(1) 第1種区域 都市計画法(昭和43年法律第100号)第8条第1項第1号に掲げる第一種低層住居専用地域及び第二種低層住居専用地域として定められた区域
(2) 第2種区域 都市計画法第8条第1項第1号に掲げる第一種中高層住居専用地域、第二種中高層住居専用地域、第一種住居地域、第二種住居地域及び準住居地域として定められた区域
(3) 第3種区域 都市計画法第8条第1項第1号に掲げる近隣商業地域、商業地域及び準工業地域として定められた区域
(4) 第4種区域 都市計画法第8条第1項第1号に掲げる工業地域として定められた区域
(騒音規制基準)
第33条 条例第59条の規則で定める騒音に関する規制基準は、別表7のとおりとする。
(騒音発生施設の設置等の届出)
第34条 条例第60条第1項第61条第1項及び第62条第1項の規定による届出は、騒音発生施設設置(使用・変更)届(様式12)によってしなければならない。
2 前項の届出は、届出書の正本にその写し1通を添えてしなければならない。
3 条例第60条第1項第6号の規則で定める事項は、次のとおりとする。
(1) 騒音発生施設の型式及び公称能力
(2) 騒音発生施設の種類ごとの通常の日における使用の開始及び終了の時刻
4 条例第60条第2項条例第61条第2項及び第62条第2項において準用する場合を含む。)の規則で定める書類は、次のとおりとする。
(1) 騒音発生施設を設置する工場等及びその付近の見取図
(2) 騒音発生施設の構造図
(騒音発生施設の設置等の届出に係る受理の通知)
第35条 第18条の規定は、条例第60条第1項第61条第1項又は第62条第1項の規定による届出について準用する。
(氏名の変更等の届出)
第36条 条例第65条の規定による届出は、条例第60条第1項第1号又は第2号に掲げる事項の変更に係る場合にあっては氏名(名称・住所・所在地)変更届(様式6)により、同項第6号に掲げる事項の変更に係る場合にあっては騒音発生施設設置(使用・変更)届(様式12)により、工場等に設置する騒音発生施設のすべての使用の廃止に係る場合にあっては施設使用廃止届(様式7)によってしなければならない。
2 前項の届出は、届出書の正本にその写し1通を添えてしなければならない。
(承継の届出)
第37条 第20条の規定は、条例第66条において準用する条例第36条第3項の規定による届出について準用する。
第2款 拡声放送に関する規制
(商業宣伝を目的とする拡声放送の禁止区域)
第38条 条例第70条第1項の規則で定める区域は、次の施設の敷地の周囲50メートル以内の区域とする。
(1) 学校教育法(昭和22年法律第26号)第1条に規定する学校(以下「学校」という。)
(2) 児童福祉法(昭和22年法律第164号)第39条第1項に規定する保育所
(3) 就学前の子どもに関する教育、保育等の総合的な提供の推進に関する法律(平成18年法律第77号)第2条第7項に規定する幼保連携型認定こども園
(4) 医療法(昭和23年法律第205号)第1条の5第1項に規定する病院及び同条第2項に規定する診療所のうち入院施設を有するもの
(5) 図書館法(昭和25年法律第118号)第2条第1項に規定する図書館
(6) 老人福祉法(昭和38年法律第133号)第20条の5に規定する特別養護老人ホーム
一部改正〔平成27年規則8号〕
(拡声放送に係る音量等の基準)
第39条 条例第71条の規則で定める基準は、別表8のとおりとする。
(拡声放送の届出)
第40条 条例第72条第1項及び第73条の規定による届出は、拡声放送実施(変更)届(様式13)によってしなければならない。
2 前項の届出は、届出書の正本にその写し1通を添えてしなければならない。
3 条例第72条第1項第5号の規則で定める事項は、次のとおりとする。
(1) 拡声放送を開始する日及び期間を定めて拡声放送を行う場合にあっては当該届出における拡声放送を廃止する日並びに拡声放送を行う時間
(2) 移動放送(道路交通法第2条第1項第8号に規定する車両に拡声機を設置して行う拡声放送をいう。以下同じ。)を行う場合にあっては、当該移動放送を行う車両に係る道路運送車両法(昭和26年法律第185号)第9条の規定により登録された自動車登録番号、同法第60条第1項若しくは第97条の3第1項の規定により指定された車両番号又は札幌市税条例(昭和25年条例第44号)第76条第3項の規定により指定された標識番号若しくは他市区町村の条例の規定により付されたこれに準ずる番号
4 条例第72条第2項の規則で定める書類は、拡声放送を行う経路又は範囲を示す図面(移動放送を行う場合に限る。)とする。
(氏名の変更等の届出)
第41条 条例第74条の規定による届出は、条例第72条第1項第1号又は第5号に掲げる事項の変更に係る場合にあっては拡声放送実施(変更)届(様式13)により、拡声放送の廃止に係る場合にあっては拡声放送廃止届(様式14)によってしなければならない。
2 前項の届出は、届出書の正本にその写し1通を添えてしなければならない。
3 第1項の規定にかかわらず、条例第72条第1項及び前条第3項第1号の規定により拡声放送を廃止する日を届け出た者が、その日までに拡声放送を廃止した場合は、当該届出を条例第74条の規定による廃止の届出とみなす。
(承継の届出)
第42条 条例第75条において準用する条例第36条第3項の規定による届出は、拡声放送承継届(様式15)によってしなければならない。
2 前項の届出は、届出書の正本にその写し1通を添えてしなければならない。
(適用除外)
第43条 条例第77条の規則で定める目的は、次のとおりとする。
(1) 国又は地方公共団体が、行政上の必要性から行う広報の目的
(2) 水道、電気若しくはガス供給事業又はこれらに類する公益事業に関し、緊急に周知させる目的
(3) 水害、火災その他の緊急事態における当該緊急事態の発生の周知又は収拾の目的
(4) 公職選挙法(昭和25年法律第100号)に基づく選挙運動の目的
(5) 運動会、祭礼その他の地域慣習となっている行事又は国若しくは地方公共団体が主催し、若しくは共催する行事の目的
第3款 飲食店等における夜間騒音の防止
(使用時間を制限する地域、営業及び音響機器)
第44条 条例第79条の規則で定める地域は、第32条第1号に規定する第1種区域及び同条第2号に規定する第2種区域とする。
2 条例第79条の規則で定める営業は、次のとおりとする。
(1) 食品衛生法施行令(昭和28年政令第229号)第35条第1号に規定する飲食店営業(風俗営業等の規制及び業務の適正化等に関する法律(昭和23年法律第122号)第2条第1項に規定する風俗営業(以下「風俗営業」という。)に該当するものを除く。)
(2) 専らカラオケ装置(伴奏音楽を収録したビデオディスク、磁気テープその他これらに類するものを再生し、これに合わせてマイクロホンを使って歌唱ができる機能を有する装置をいう。以下同じ。)を使用させて営む営業(前号に該当するものを除く。)
3 条例第79条の規則で定める音響機器は、次のとおりとする。
(1) 楽器
(2) カラオケ装置
(3) ステレオセットその他の音声機器
(4) 拡声装置
(5) 有線ラジオ放送受信装置
(6) 録音及び再生装置
(7) 映像機器
一部改正〔令和3年規則4号〕
(深夜営業)
第45条 条例第81条の規則で定める営業は、次に掲げるものの営業とする。ただし、その営業のすべてが屋内で行われるものを除く。
(1) ゴルフ練習場
(2) バッティング練習場
(3) テニス場
(4) ガソリンスタンド
(5) 液化石油ガススタンド
(6) 洗車場
第3節 化学物質の適正な管理
(特定管理化学物質)
第46条 条例第84条の規則で定める人数は、その年度の4月1日現在(年度の途中に事業を開始したものにあっては、事業を開始した日現在)において10人とする。
2 条例第84条の規則で定める化学物質は、別表9のとおりとする。
3 条例第84条の規則で定める量は、事業場ごとにその年度において事業活動に伴い取り扱ういずれかの特定管理化学物質(当該年度において事業活動に伴い取り扱う製品に含有されるものを含む。次条において同じ。)の質量(その特定管理化学物質が次の各号に掲げるものであるときは、当該特定管理化学物質が含有する当該各号に定める物質の質量。以下「特定管理化学物質量」という。)が100キログラム(別表9第15項、第44項又は第66項に掲げる特定管理化学物質について、当該事業場内において燃料として消費する灯油又は重油に含有されるもののみを取り扱う場合における当該特定管理化学物質の質量にあっては、1トン。次条において同じ。)とする。
(1) 別表9第1項に掲げる特定管理化学物質 亜鉛
(2) 別表9第7項に掲げる特定管理化学物質 アンチモン
(3) 別表9第14項に掲げる特定管理化学物質 カドミウム
(4) 別表9第17項及び第18項に掲げる特定管理化学物質 クロム
(5) 別表9第23項に掲げる特定管理化学物質 シアン
(6) 別表9第35項に掲げる特定管理化学物質 水銀
(7) 別表9第37項に掲げる特定管理化学物質 セレン
(8) 別表9第40項に掲げる特定管理化学物質 銅
(9) 別表9第46項に掲げる特定管理化学物質 鉛
(10) 別表9第48項に掲げる特定管理化学物質 ニッケル
(11) 別表9第50項に掲げる特定管理化学物質 バナジウム
(12) 別表9第51項に掲げる特定管理化学物質 ()
(13) 別表9第57項に掲げる特定管理化学物質 ふっ素
(14) 別表9第59項に掲げる特定管理化学物質 ベリリウム
(15) 別表9第61項に掲げる特定管理化学物質 ほう素
(16) 別表9第65項に掲げる特定管理化学物質 マンガン
4 前項の製品は、当該製品の質量に対する当該特定管理化学物質量の割合が1パーセント以上(別表9第5項、第11項、第14項、第18項、第19項、第30項、第43項、第46項、第48項、第51項、第53項、第59項、第60項及び第64項に掲げる物質にあっては、0.1パーセント以上)である製品であって、次の各号のいずれにも該当しないものに限るものとする。
(1) 事業者による取扱いの過程において固体以外の状態にならず、かつ、粉状又は粒状にならない製品
(2) 特定管理化学物質が密封された状態で取り扱われる製品
(3) 主として一般消費者の生活の用に供される製品
(4) 資源の有効な利用の促進に関する法律(平成3年法律第48号)第2条第4項に規定する再生資源
一部改正〔平成24年規則15号・令和4年32号〕
(特定管理化学物質の排出量等の報告)
第47条 条例第84条の規則で定める事項は、事業場ごとの事業活動に伴い取り扱う特定管理化学物質(その年度において、事業活動に伴い取り扱う特定管理化学物質量が100キログラム以上のものに限る。次項において同じ。)に係る次の事項とする。ただし、特定化学物質の環境への排出量の把握等及び管理の改善の促進に関する法律(平成11年法律第86号)第5条第2項の規定により届出を行った者の当該届出を行った年度における当該届出の事項に該当する事項及び特定化学物質の環境への排出量の把握等及び管理の改善の促進に関する法律施行令(平成12年政令第138号)第4条第1号ハからヘまでに規定する施設において取り扱う特定管理化学物質に係る事項を除く。
(1) 使用量
(2) 製造量
(3) 製品としての出荷量
(4) 大気、公共用水域(水質汚濁防止法(昭和45年法律第138号)第2条第1項に規定する公共用水域をいう。)その他の環境への排出量
(5) 廃棄物及び下水道への移動量
2 条例第84条の規定による報告は、特定管理化学物質を取り扱う事業場ごとに翌年度6月末日までに、特定管理化学物質排出量等報告書(様式16)によってしなければならない。ただし、災害その他やむを得ない事由により当該期限までに報告をすることが困難であるときは、市長が当該事由を勘案して定める期限までに報告をしなければならない。
一部改正〔平成24年規則39号・令和4年32号〕
(化学物質自主管理マニュアルの提出等)
第48条 条例第85条の規則で定める人数は、21人とする。
2 条例第85条の規定による提出は、常時使用する従業員の人数が前項の人数以上となったとき、又は化学物質自主管理マニュアルを変更したときに遅滞なく化学物質自主管理マニュアル提出書(様式17)によってしなければならない。
第4節 削除
削除〔平成24年規則39号〕
第49条から第55条まで 削除
削除〔平成24年規則39号〕
第5節 地下水の採取等に関する規制
第1款 地下水の採取に関する規制
(用途)
第56条 条例第108条の規則で定める用途は、冷房設備、暖房設備、水洗便所及び自動車車庫に設けられた洗車設備の用に供する用途(以下「建築物用用途」という。)とする。
(地下水採取基準)
第57条 条例第108条の規則で定める地下水採取基準は、別表10のとおりとする。
2 地下水以外に他の水源を確保することが困難で、かつ、節水等に努めても地下水採取基準を遵守することが困難であると市長が認める場合は、前項の規定は、これを適用しない。
(揚水施設の設置等の届出)
第58条 条例第109条第1項第110条第1項及び第111条第1項の規定による届出は、揚水施設設置(使用・変更)届(様式22)によってしなければならない。
2 前項の届出は、届出書の正本にその写し1通を添えてしなければならない。
3 条例第109条第1項第6号の規則で定める事項は、次のとおりとする。
(1) 地下水の採取を開始する日
(2) 地盤の標高、井戸の深度その他の揚水施設の概要
(3) 地下水を採取する基準となる水量
(4) 他の水源の使用計画
(5) 水量測定器の種類及び性能
4 条例第109条第2項条例第110条第2項及び第111条第2項において準用する場合を含む。)の規則で定める書類は、次のとおりとする。
(1) 地下水及び他の水源の使用のための系統等を記載した図面
(2) 地下水のかん養に係る施設等を設ける場合にあっては、当該施設の図面
(氏名の変更等の届出)
第59条 条例第112条の規定による届出は、条例第109条第1項第1号に掲げる事項の変更に係る場合にあっては氏名(名称・住所・所在地)変更届(様式6)により、同項第6号に掲げる事項の変更に係る場合にあっては揚水施設設置(使用・変更)届(様式22)により、揚水施設の使用の廃止に係る場合にあっては揚水施設使用廃止届(様式23)によってしなければならない。
2 前項の届出は、届出書の正本にその写し1通を添えてしなければならない。
(承継の届出)
第60条 条例第113条において準用する条例第36条第3項の規定による届出は、揚水施設承継届(様式24)によってしなければならない。
2 前項の届出は、届出書の正本にその写し1通を添えてしなければならない。
(記録及び報告)
第61条 地下水採取者は、揚水施設ごとに水量測定器を設置して地下水の採取量を毎月測定記録するとともに、年度分の地下水の採取量について、翌年度の4月末日までに、地下水採取量報告書(様式25)により、市長に報告しなければならない。
第2款 地下掘削工事に関する措置等
(地下掘削工事の届出)
第62条 条例第118条第1項の規則で定める地下掘削工事は、次のとおりとする。ただし、ボーリング調査等の結果から、明らかに地下水のゆう出がないと認められる工事を除く。
(1) 地表を掘削する工事で掘削する地表の面積が1,000平方メートル以上の掘削工事
(2) 地中を掘削する工事で掘削する土の体積が1,000立方メートル以上の掘削工事
2 条例第118条第1項の規定による届出は、地下掘削工事届(様式26)によってしなければならない。
3 前項の届出は、届出書の正本にその写し1通を添えてしなければならない。
4 条例第118条第1項第5号の規則で定める事項は、次のとおりとする。
(1) 工事の目的、工期等の工事の概要
(2) 掘削する土の体積(第1項第2号の掘削工事に限る。)
(3) 工事場所の周辺の地盤の標高及び地下水位
(4) 予想されるゆう出水の量及びその処理方法
(5) 工事場所の周辺の地盤及び地下水位への影響を低減するための方法
5 条例第118条第2項の規則で定める書類は、次のとおりとする。
(1) 掘削平面図及び掘削断面図
(2) ゆう出水の処理の系統を示す図面
(地下水ゆう出量等の報告)
第63条 条例第119条の規定による報告は、地下掘削工事の期間中、毎月分の次の事項を翌月10日までに、地下水ゆう出量等報告書(様式27)によってしなければならない。
(1) 地下水のゆう出量又は排水量
(2) 工事場所の周辺の地盤の標高及び地下水位並びにその変動量並びにその測定日
第5章 雑則
(立入検査等の身分証明書)
第64条 条例第126条第2項に規定する身分を示す証明書は、環境省の所管する法律の規定に基づく立入検査等の際に携帯する職員の身分を示す証明書の様式の特例に関する省令(令和3年環境省令第2号)別記様式に定めるところによる。
一部改正〔令和4年規則32号〕
(委任)
第65条 この規則の施行に関し必要な事項は、環境局長が定める。
附 則
(施行期日)
第1条 この規則は、平成15年2月26日から施行する。
(環境保全行動計画に係る経過措置)
第2条 第12条第1項第1号の規定は、平成15年度以後の年度における従業員の数及び建築物の床面積について適用する。
2 第12条第1項第2号及び第3号の規定は、平成15年度以後の年度における燃料及びこれを熱源とする熱並びに電気の使用量について適用する。
(自動車使用管理計画に係る経過措置)
第3条 第15条第1項の規定は、平成15年4月1日以後の自動車の台数について適用する。
(大気の保全に係る規制に係る経過措置)
第4条 この規則の施行の際現に設置されているばい煙発生施設(現にその設置の工事がされているものを含む。)であって附則別表に掲げるものに係る条例第29条第1項の規則で定める排出基準は、当分の間、第16条の規定にかかわらず、同表に掲げる施設ごとの排出ガス1立方メートルにつき、同表に規定するばいじんの量の許容限度とする。この場合において、排出ガスの体積は、温度が零度であって、圧力が1気圧の状態に換算したものとする。
2 平成11年7月1日前に設置された別表3第3項に掲げる廃棄物焼却炉に係る同項の規定の適用については、当分の間、同項中「0.15グラム」とあるのは、「0.25グラム」とする。
3 この規則の施行の際現に設置されている別表3第1項第1号に掲げるボイラー(現にその設置の工事がされているものを含む。)に係る条例第31条第1項の規定の適用については、同項中「30日以内」とあるのは、「6月以内」とする。
4 この規則の施行の際現に設置されている別表5に掲げる廃棄物焼却炉等(現にその設置の工事がされているものを含む。)については、同表の規定は、平成15年8月26日から適用する。
5 前項の規定にかかわらず、平成11年7月1日前に設置された別表5(その1)第2項に規定する廃棄物焼却炉で専ら木及び紙を焼却するものについては、同項第3号並びに同表(その2)第1項第1号オ及び第2号イの規定は、当分の間、適用しない。
6 平成11年7月1日前に設置された別表5(その1)第3項に規定する廃棄物焼却炉のうち同項第1号に定める要件を備えた二次燃焼室及び同項第2号に掲げるサイクロン等のいずれか一方を設置しているものであってこれらの双方を設置する場所を確保することが困難であると市長が認めるものについては、当分の間、これらの双方が設置されているものとみなす。
7 平成11年7月1日前に設置された別表5(その1)第4項に規定するボイラー(大気汚染防止法施行令(昭和43年政令第329号)第2条に規定する施設を除く。)のうち同項第1号に定める要件を備えた二次燃焼室及び同項第2号に掲げるサイクロン等のいずれか一方を設置しているものであってこれらの双方を設置する場所を確保することが困難であると市長が認めるものについては、当分の間、これらの双方が設置されているものとみなす。
8 第4項の規定にかかわらず、平成11年7月1日前に設置された別表5(その1)第5項に規定するボイラーについては、当分の間、同項第1号ウ及び第2号の規定は、適用しない。
9 別表5(その1)第1項に規定する廃棄物焼却炉のうち廃棄物の処理及び清掃に関する法律施行規則(昭和46年厚生省令第35号)第1条の7の規定が適用されるものについては、当分の間、同項第1号ア及びエ、第6号並びに第7号の規定(加熱することなく燃焼ガスの温度を保つことができる性状を有する廃棄物のみを焼却する焼却設備にあっては、同項第1号ア、第6号及び第7号の規定に限る。)は、適用しない。
10 別表5(その1)第2項に規定する廃棄物焼却炉のうち廃棄物の処理及び清掃に関する法律施行規則第1条の7の規定が適用されるものについては、当分の間、同項第1号ア及びエ並びに第6号の規定(加熱することなく燃焼ガスの温度を保つことができる性状を有する廃棄物のみを焼却する焼却設備にあっては、同項第1号ア及び第6号の規定に限る。)は、適用しない。
11 別表5(その1)第3項に規定する廃棄物焼却炉のうち廃棄物の処理及び清掃に関する法律施行規則第1条の7の規定が適用されるものについては、当分の間、同項第1号ア、イ及びエ並びに第5号の規定(加熱することなく燃焼ガスの温度を保つことができる性状を有する廃棄物のみを焼却する焼却設備にあっては、同項第1号ア及び第5号の規定に限る。)は、適用しない。
(騒音に関する規制に係る経過措置)
第5条 この規則の施行の際現に設置されている拡声機(現に設置の工事がされているものを含む。)については、別表8第2項、第4項及び第5項の規定は、平成15年8月26日から適用する。
(化学物質の適正な管理に係る経過措置)
第6条 第46条第1項及び第3項の規定は、平成15年度以後の年度における従業員の人数及び特定管理化学物質量について適用する。
(土壌及び地下水の汚染の防止に係る経過措置)
第7条 この規則の施行の際現に設置されている有害物質取扱事業場(現に設置の工事がされているものを含む。)については、第49条第1項の規定は、平成15年8月26日から適用する。
2 この規則の施行の際現に設置されている有害物質取扱事業場(現に設置の工事がされているものを含む。)に係る条例第93条第1項の規定の適用については、同項中「30日以内」とあるのは、「6月以内」とする。
(地下水の採取等に関する規制に係る経過措置)
第8条 この規則の施行の際現に設置されている揚水施設(現に設置の工事がされているものを含む。)に係る条例第110条第1項の規定の適用については、同項中「30日以内」とあるのは、「6月以内」とする。
2 第61条の規定は、平成15年4月以後の月分の地下水の採取量の測定記録及び平成15年度以後の年度分の報告について適用する。
3 第63条の規定は、平成15年3月以後の月分の報告について適用する。
第9条 札幌市公害防止施設改善資金貸付規則(昭和47年規則第89号)の一部改正〔省略〕
附則別表

施設

ばいじんの量の許容限度

(1) 別表3第1項第2号に掲げるボイラーのうち重油その他の液体燃料を専焼させるもの

0.4グラム

(2) 別表3第1項第2号に掲げるボイラーのうち前号に掲げるもの以外のもの

0.8グラム

(1) 別表3第2項に掲げる加熱炉、直火炉及び乾燥炉のうち重油その他の液体燃料を専焼させるもの

0.4グラム

(2) 別表3第2項に掲げる加熱炉、直火炉及び乾燥炉のうち前号に掲げるもの以外のもの並びに同項に掲げる溶融炉及び溶解炉

0.8グラム

附 則(平成15年規則第61号)~附 則(平成19年規則第40号)
省略
附 則(平成21年規則第49号)
この規則は、平成22年4月1日から施行する。
附 則(平成24年規則第15号)
1 この規則は、平成24年4月1日から施行する。
2 改正後の札幌市生活環境の確保に関する条例施行規則第46条及び別表9の規定は、平成24年度以後において把握すべき同規則第47条第1項各号に掲げる事項及び平成25年度以後において報告すべき当該事項について適用し、平成23年度において把握すべき当該事項及び平成24年度において報告すべき当該事項については、なお従前の例による。
附 則(平成24年規則第39号)
この規則は、公布の日から施行する。
附 則(平成26年規則第3号)
この規則は、平成26年4月1日から施行する。
附 則(平成26年規則第30号)
1 この規則は、札幌市生活環境の確保に関する条例の一部を改正する条例(平成26年条例第35号)の施行の日から施行する。(施行の日=平成26年6月1日)
2 この規則の施行前に大気汚染防止法の一部を改正する法律(平成25年法律第58号)による改正前の大気汚染防止法(昭和43年法律第97号)第18条の15第1項又は第2項の規定による届出がされた特定粉じん排出等作業については、この規則による改正後の別表6の規定は適用せず、なお従前の例による。
附 則(平成27年規則第8号抄)
(施行期日)
1 この規則は、平成27年4月1日から施行する。
附 則(平成28年規則第14号)
この規則は、公布の日から施行する。
附 則(平成29年規則第25号)
1 この規則は、平成29年4月1日から施行する。
2 改正後の第15条の2の規定は、この規則の施行の日から起算して21日を経過した日以後にその工事に着手する同条第1項各号及び第4項各号に掲げる行為について適用し、同日前にその工事に着手するこれらの行為については、なお従前の例による。
附 則(平成30年規則第24号)
1 この規則は、平成30年10月1日から施行する。
2 この規則の施行前に大気汚染防止法(昭和43年法律第97号)第18条の15第1項又は第2項の規定による届出がされた特定粉じん排出等作業については、改正後の別表6の規定は適用せず、なお従前の例による。
附 則(令和元年規則第26号)
この規則は、公布の日から施行する。ただし、第5条及び第8条の規定は、令和元年7月1日から施行する。
附 則(令和3年規則第4号)
1 この規則は、令和3年4月1日から施行する。ただし、第44条第2項の改正規定は、同年6月1日から施行する。
2 札幌市生活環境の確保に関する条例の一部を改正する条例(令和3年条例第7号)附則第2項の規定によりなお従前の例によることとされた届出対象特定工事に係る特定粉じん排出等作業及び大気汚染防止法の一部を改正する法律(令和2年法律第39号)による改正前の大気汚染防止法(昭和43年法律第97号)第18条の15第1項又は第2項の規定による届出がされた特定工事に係る特定粉じん排出等作業の完了の届出は、改正前の様式11による特定粉じん排出等作業完了届によりすることができる。
附 則(令和3年規則第20号)
(施行期日)
1 この規則は、令和3年4月1日から施行する。
(経過措置)
2 改正後の第15条の2の規定は、この規則の施行の日から起算して21日を経過した日以後にその工事に着手する同条第1項各号及び第4項各号に掲げる行為について適用し、同日前にその工事に着手するこれらの行為については、なお従前の例による。
3 前項の規定によりなお従前の例によることとされた行為に係る札幌市生活環境の確保に関する条例(平成14年条例第5号)第28条の4第1項又は第3項の規定による建築物環境配慮計画書の提出は、改正前の様式4による建築物環境配慮計画提出(変更届出)書によりすることができる。
附 則(令和4年規則第32号)
1 この規則は、令和4年10月1日から施行する。ただし、第46条第3項及び第4項の改正規定、第47条第2項にただし書を加える改正規定、第64条の改正規定、別表9の改正規定、様式28を削る改正規定並びに附則第3項の規定は、令和5年4月1日から施行する。
2 この規則の施行の際この規則による改正前の様式5別紙1及び別紙2(その1)の規定に基づいて作成された用紙で現に印刷済みのものは、当分の間、必要な修正を加えて使用することができる。
3 改正後の札幌市生活環境の確保に関する条例施行規則第46条及び別表9の規定は、札幌市生活環境の確保に関する条例(平成14年条例第5号)第84条の規定に基づき令和5年度以降において把握すべき同規則第47条第1項各号に掲げる事項及び令和6年度以降において報告すべき当該事項について適用し、同条例第84条の規定に基づき令和5年度において報告すべき当該事項については、なお従前の例による。
附 則(令和5年規則第46号)
この規則は、公布の日から施行する。
附 則(令和6年規則第30号)
この規則は、令和6年4月1日から施行する。
附 則(令和7年規則第34号)
1 この規則は、令和7年4月1日から施行する。
2 改正後の第15条の2第2項、第5項及び第6項並びに様式4の規定は、この規則の施行の日以後に工事に着手する建築物に係る新築等建築物環境配慮計画提出(変更届出)書の提出又は届出について適用し、同日前に工事に着手した建築物に係る新築等建築物環境配慮計画提出(変更届出)書の提出及び届出については、なお従前の例による。
別表1

種類

規模

次に掲げる施設。ただし、大気汚染防止法施行令第2条に規定する施設、熱源として電気のみを使用するもの及び第2号から第6号までに掲げるものにあってはガスを専焼するものを除く。

(1) ボイラー(熱風ボイラーを含む。)

(2) 加熱炉

(3) 直火炉

(4) 乾燥炉(骨材乾燥炉を除く。)

(5) 溶融炉

(6) 溶解炉

燃料の燃焼能力(第2号から第6号までに掲げる施設にあっては、バーナーの燃料の燃焼能力)が重油換算1時間当たり15リットル以上であるもの又は火格子面積(火格子の水平投影面積をいう。以下同じ。)が0.25平方メートル以上であるもの

廃棄物焼却炉。ただし、大気汚染防止法施行令第2条に規定する施設を除く。

火格子面積が0.25平方メートル以上であるもの又は一次燃焼室容積が0.25立方メートル以上であるもの

備考 第1項の燃料の燃焼能力の重油換算は、付表の左欄に掲げる燃料の種類ごとに、それぞれ同表の中欄に掲げる燃料の量を同表の右欄に掲げる重油の量に換算する方法で行うものとし、ガスの量は、温度が零度であって、圧力が1気圧の状態におけるものとする。
付表

燃料の種類

燃料の量

重油の量(単位:リットル)

液体

1リットル

1.0

ガス

1.6立方メートル

1.0

固体

1.6キログラム

1.0

一部改正〔令和4年規則32号〕
別表2

種類

規模等

金属加工機械

研磨機

原動機を用いるもの

圧縮機

空気圧縮機

原動機の定格出力が、2.2キロワット以上7.5キロワット未満であるもの

木材加工機械

帯のこ盤

丸のこ盤

原動機の定格出力が、製材用のものにあっては0.75キロワット以上15キロワット未満、木工用のものにあっては0.75キロワット以上2.25キロワット未満であるもの

かんな盤

原動機の定格出力が、0.75キロワット以上2.25キロワット未満であるもの

別表3

施設

ばいじんの量の許容限度

(1) 別表1第1項に掲げるボイラーのうちガスを専焼させるもの

0.1グラム

(2) 別表1第1項に掲げるボイラーのうち前号に掲げるもの以外のもの

0.3グラム

別表1第1項に掲げる加熱炉、直火炉、乾燥炉、溶融炉及び溶解炉

0.3グラム

別表1第2項に掲げる廃棄物焼却炉

0.15グラム

備考
1 この表に掲げる「ばいじんの量」は、日本産業規格(以下「規格」という。)Z8808に定める方法により測定される量とし、当該ばいじんの量には、燃料の点火、灰の除去のための火層整理又はすすの掃除を行う場合において排出されるばいじん(1時間につき合計6分間を超えない時間内に排出されるものに限る。)は含まれないものとする。
2 ばいじんの量が著しく変動する施設にあっては、1工程の平均の量とする。
一部改正〔令和元年規則26号〕
別表4

地域

施設

燃料使用基準

市内全域

(1) 次に掲げる施設であって、燃料の燃焼能力(イからカまでに掲げる施設にあっては、バーナーの燃料の燃焼能力)が重油換算1時間当たり15リットル以上であるもの又は火格子面積が0.25平方メートル以上であるもの

ア ボイラー(熱風ボイラーを含む。)

イ 加熱炉

ウ 直火炉

エ 乾燥炉

オ 溶融炉

カ 溶解炉

(2) 廃棄物焼却炉であって、火格子面積が0.25平方メートル以上であるもの又は一次燃焼室容積が0.25立方メートル以上であるもの

燃料中の硫黄含有率が0.8パーセント以下であること。ただし、大気汚染防止法施行令別表第4第1号に掲げる地域で使用される同令第2条の施設にあっては、4月1日から9月30日までの間に限る。

備考
1 第1号の燃料の燃焼能力の重油換算については、別表1備考の規定を準用する。
2 排煙脱硫装置が設置されている施設については、その燃料中の硫黄含有率を当該排煙脱硫装置の補集効率に応じて換算したものにより、燃料使用基準を適用する。
一部改正〔令和4年規則32号〕
別表5(その1)

廃棄物焼却炉等

構造に関する基準

火格子面積が2平方メートル以上又は焼却能力が1時間当たり200キログラム以上である廃棄物焼却炉(廃棄物の処理及び清掃に関する法律施行令(昭和46年政令第300号)第5条第1項並びに第7条第3号、第5号、第8号、第12号及び第13号の2に規定する焼却施設(以下「廃棄物処理法許可焼却炉」という。)を除く。)

(1) 次の要件を備えた一次燃焼室及び二次燃焼室を設けること。ただし、これと同等以上の機能を有すると認められる構造のものについては、この限りでない。

ア 外気と遮断された構造であること。

イ 燃焼室内において発生するガス(以下「燃焼ガス」という。)の温度を連続的に測定し、かつ、記録するための装置が設けられていること。

ウ 燃焼室に燃焼に必要な量の空気を供給できる設備(供給空気量を調節する機能を有するものに限る。以下「空気供給設備」という。)が設けられていること。

エ 燃焼ガスの温度を保つために必要な助燃装置(以下「助燃装置」という。)が設けられていること。

オ 燃焼ガスが800度以上の温度を保ちつつ十分に滞留できる構造であること(二次燃焼室に限る。)。

(2) ばいじんを除去する高度の機能を有する集じん装置を設けること。

(3) 排出ガス中の一酸化炭素の濃度を連続的に測定し、かつ、記録するための装置を設けること。

(4) 排出ガスの測定が容易にできるよう、煙突の適切な位置に排出ガス測定口を設けること。

(5) 灰及び集じん装置によって集められたばいじんが飛散し、又は流出しない構造の貯留設備を設けること。

(6) 廃棄物の投入時に投入口からばいじん等が出ない構造とすること。

(7) 廃棄物の定量供給装置を設けること。ただし、ガス化燃焼方式の場合及び動物を専焼する場合にあっては、この限りでない。

一次燃焼室容積が1.5立方メートル以上である廃棄物焼却炉(第1項の廃棄物焼却炉及び廃棄物処理法許可焼却炉を除く。)

(1) 次の要件を備えた一次燃焼室及び二次燃焼室を設けること。ただし、これと同等以上の機能を有すると認められる構造のものについては、この限りでない。

ア 外気と遮断された構造であること。

イ 燃焼ガスの温度を連続的に測定し、かつ、記録するための装置が設けられていること。

ウ 空気供給設備が設けられていること。

エ 助燃装置が設けられていること。

オ 燃焼ガスが800度以上の温度を保ちつつ十分に滞留できる構造であること(二次燃焼室に限る。)。

(2) 遠心式集じん装置又はこれと同等以上の機能を有する集じん装置(以下「サイクロン等」という。)を設けること。

(3) 排出ガス中の一酸化炭素の濃度を連続的に測定し、かつ、記録するための装置を設けること。

(4) 排出ガスの測定が容易にできるよう、煙突の適切な位置に排出ガス測定口を設けること。

(5) 灰及び集じん装置によって集められたばいじんが飛散し、又は流出しない構造の貯留設備を設けること。

(6) 廃棄物の投入時に投入口からばいじん等が出ない構造とすること。

一次燃焼室容積が1.5立方メートル未満で火格子面積が0.25平方メートル以上又は一次燃焼室容積が0.25立方メートル以上である廃棄物焼却炉(第1項の廃棄物焼却炉及び廃棄物処理法許可焼却炉を除く。)

(1) 次の要件を備えた一次燃焼室及び二次燃焼室を設けること。ただし、これと同等以上の機能を有すると認められる構造のものについては、この限りでない。

ア 外気と遮断された構造であること。

イ 燃焼ガスの温度を測定するための装置(以下「温度計」という。)が設けられていること。

ウ 空気供給設備が設けられていること。

エ 助燃装置が設けられていること。

オ 燃焼ガスが800度以上の温度を保ちつつ十分に滞留できる構造であること(二次燃焼室に限る。)。

(2) サイクロン等を設けること。

(3) 排出ガスの測定が容易にできるよう、煙突の適切な位置に排出ガス測定口を設けること。

(4) 灰及び集じん装置によって集められたばいじんが飛散し、又は流出しない構造の貯留設備を設けること。

(5) 廃棄物の投入時に投入口からばいじん等が出ない構造とすること。

火格子面積が0.25平方メートル以上又は燃料の燃焼能力が1時間当たり24キログラム以上である主に合成樹脂、ゴム又は廃棄物固形化燃料を熱源として使用するボイラー

(1) 次の要件を備えた一次燃焼室及び二次燃焼室を設けること。ただし、これと同等以上の機能を有すると認められる構造のものについては、この限りでない。

ア 外気と遮断された構造であること。

イ 温度計が設けられていること。

ウ 空気供給設備が設けられていること。

エ 助燃装置が設けられていること。

オ 燃焼ガスが800度以上の温度を保ちつつ十分に滞留できる構造であること(二次燃焼室に限る。)。

(2) サイクロン等を設けること。

(3) 排出ガスの測定が容易にできるよう、煙突の適切な位置に排出ガス測定口を設けること。

(4) 灰及び集じん装置によって集められたばいじんが飛散し、又は流出しない構造の貯留設備を設けること。

(5) 燃料の投入時に投入口からばいじん等が出ない構造とすること。

火格子面積が0.25平方メートル以上又は燃料の燃焼能力が1時間当たり24キログラム以上である固体燃料を熱源として使用するボイラー(第4項のボイラーを除く。)

(1) 次の要件を備えた燃焼室を設けること。ただし、これと同等以上の機能を有すると認められる構造のものについては、この限りでない。

ア 外気と遮断された構造であること。

イ 空気供給設備が設けられていること。

ウ 助燃装置が設けられていること(燃料の燃焼能力が1時間当たり80キログラム未満の施設を除く。)。

(2) サイクロン等を設けること。

(3) 排出ガスの測定が容易にできるよう、煙突の適切な位置に排出ガス測定口を設けること。

(4) 灰及び集じん装置によって集められたばいじんが飛散し、又は流出しない構造の貯留設備を設けること。

(5) 燃料の投入時に投入口からばいじん等が出ない構造とすること。

一部改正〔令和4年規則32号〕
別表5(その2)

廃棄物焼却炉等

管理に関する基準

火格子面積が0.25平方メートル以上又は一次燃焼室容積が0.25立方メートル以上である廃棄物焼却炉(廃棄物処理法許可焼却炉を除く。)

(1) 燃焼室の管理

ア 運転を開始する場合には、助燃装置を作動させる等により、燃焼室内の温度を速やかに上昇させること。

イ 燃焼ガスを800度以上の温度を保ちつつ十分に滞留させること。

ウ 運転を停止する場合には、助燃装置を作動させる等により、廃棄物を焼却し尽くすまで燃焼室内の温度を高温に保つこと。

エ 供給空気量を調節し、燃焼室内に空気を十分に供給すること。

オ 排出ガス中の一酸化炭素の濃度が100ppm以下になるように廃棄物を焼却すること(一次燃焼室容積が1.5立方メートル未満の廃棄物焼却炉を除く。)。

(2) 燃焼状態の管理

ア 燃焼ガスの温度を連続的に測定し、かつ、記録すること(一次燃焼室容積が1.5立方メートル未満の廃棄物焼却炉を除く。)。

イ 排出ガス中の一酸化炭素の濃度を連続的に測定し、かつ、記録すること(一次燃焼室容積が1.5立方メートル未満の廃棄物焼却炉を除く。)。

(3) 適正な維持管理のもとに集じん装置を作動させること。

(4) ばいじん及び灰は、飛散しないよう適正に管理し、又は処理すること。

(5) 管理体制

ア 廃棄物焼却炉の運転管理者を選任し、適正な維持管理を行わせること。

イ 廃棄物焼却炉を適正に管理するための方法を記載した書面を作成し、これに基づき廃棄物の焼却を行うこと(一次燃焼室容積が1.5立方メートル未満の廃棄物焼却炉を除く。)。

火格子面積が0.25平方メートル以上又は燃料の燃焼能力が1時間当たり24キログラム以上である固体燃料を熱源として使用するボイラー

(1) 燃料の投入

ア 燃料は過剰に投入しないこと。

イ 廃木材等の木質燃料を使用するボイラーにあっては、廃木材等に混在する塗料及びプラスチック材を選別し、燃料として使用しないこと。

(2) 燃焼室の管理

ア 運転を開始する場合には、助燃装置を作動させる等により、燃焼室内の温度を速やかに上昇させること。

イ 主に合成樹脂、ゴム又は廃棄物固形化燃料を燃料とするボイラーにあっては、燃焼ガスを800度以上の温度を保ちつつ十分に滞留させること。

ウ 供給空気量を調節し、燃焼室内に空気を十分に供給すること。

(3) 適正な維持管理のもとに集じん装置を作動させること。

(4) ばいじん及び灰は、飛散しないよう適正に管理し、又は処理すること。

(5) 管理体制

ボイラーの運転管理者を選任し、適正な維持管理を行わせること。

別表6
1 作業場の出入口における措置に係るもの
作業の対象となる建築物その他の工作物に使用されている吹付け石綿又は石綿含有断熱材等(石綿を含有する断熱材、保温材及び耐火被覆材のうち、吹付け石綿以外のものをいう。以下この項において同じ。)をかき落とし、切断若しくは破砕により除去する作業を行うとき、吹付け石綿の囲い込み若しくは石綿含有断熱材等の囲い込み若しくは封じ込め(これらの建築材料の切断、破砕等を伴うものに限る。)作業を行うとき又は吹付け石綿の封じ込め作業を行うときは、これらの作業(以下この表において「除去等作業」という。)を行う場所(以下この表において「作業場」という。)の出入口に、外部から作業場へ向かう方向順に、更衣室、洗浄室及び前室の3室構造からなる施設を設置し、又はこれと同等以上の効果を有する措置として市長が別に定めるもの(以下この表において「代替措置」という。)を講じた上で行うこと。
2 特定粉じんの濃度の測定に係るもの
作業場の隔離状況、集じん・排気装置の性能及び作業場内の特定粉じんの飛散状況を把握するため、除去等作業中における集じん・排気装置の排気口、更衣室の入口及び作業場の直近の外周並びに除去等作業後に作業場の隔離を解く前における当該作業場内について、市長が別に定める方法により石綿の濃度を測定すること。ただし、代替措置を講じた場合における当該濃度の測定場所は、市長が別に定める場所とする。
3 特定粉じん等の処理に係るもの
(1) 石綿、保護衣等の廃棄物は、特定粉じんの飛散防止のため、その都度湿潤化する等の措置を講じた後、プラスチック袋でこん包し、又は堅固な容器に密封すること。
(2) プラスチック袋でこん包する場合には、厚さ0.15ミリメートル以上の十分な強度を有する袋で二重に詰め、圧力による破損を防止するため袋内の空気を十分に抜くこと。また、二重詰めに当たっては、高性能真空掃除機を備えた前室で、内袋の外側に付着した石綿を除去した後、外袋をかけること。ただし、代替措置を講じた場合は、市長が別に定める方法により処理を行うことをもってこれに代えることができる。
(3) 外袋又は容器には石綿であることの表示をすること。
(4) 収集・運搬時には袋等の破損に注意して慎重な取扱いを行うとともに、他の廃棄物とは混在させないこと。
一部改正〔平成26年規則30号・30年24号・令和3年4号〕
別表7
工場等において発生する騒音、指定作業に伴って発生する騒音又は深夜営業に伴う騒音の許容限度は、次のとおりとする。

区分

昼間(午前8時~午後7時)

朝(午前6時~午前8時)

夕(午後7時~午後10時)

夜間(午後10時~翌日の午前6時)

第1種区域

45デシベル

40デシベル

40デシベル

第2種区域

55デシベル

45デシベル

40デシベル

第3種区域

65デシベル

55デシベル

50デシベル

第4種区域

70デシベル

65デシベル

60デシベル

備考
1 騒音の測定場所は、工場等又は深夜営業を行っている施設の敷地境界線上とする。
2 デシベルとは、計量法(平成4年法律第51号)別表第2に定める音圧レベルの計量単位をいう。
3 騒音の測定は、計量法第16条第1項第2号イの検定に合格している騒音計を用いて行うものとする。この場合において、周波数補正回路はA特性を、動特性は速い動特性(FAST)を用いることとする。
4 騒音の測定方法は、規格Z8731に定める騒音レベル測定方法によるものとし、騒音レベルの決定は、次のとおりとする。
(1) 騒音計の指示値が変動せず、又は変動が少ない場合は、その指示値とする。
(2) 騒音計の指示値が周期的又は間欠的に変動し、その指示値の最大値がおおむね一定の場合は、その変動ごとの指示値の最大値の平均値とする。
(3) 騒音計の指示値が周期的又は間欠的に変動し、その指示値の最大値が一定でない場合は、その変動ごとの指示値の最大値の90パーセントレンジの上端の数値とする。
(4) 騒音計の指示値が不規則かつ大幅に変動する場合は、測定値の90パーセントレンジの上端の数値とする。
別表8
1 拡声機から発する音量の許容限度は、当該拡声機の直下の地点から5メートル離れた地点(当該地点において測定が困難な場合にあっては、5メートル以上離れた地点とする。)において次の表の許容音量の欄に掲げる音量とする。ただし、拡声機から発する音量が、当該拡声機が設置されている敷地の境界線上において、次の表の敷地の境界線上の音量の欄に掲げる音量以下であるときは、この限りでない。

区域の区分

許容音量

敷地の境界線上の音量

第1種区域

60デシベル

45デシベル

第2種区域

65デシベル

55デシベル

第3種区域

75デシベル

65デシベル

第4種区域

75デシベル

70デシベル

備考
1 デシベルとは、計量法別表第2に定める音圧レベルの計量単位をいう。
2 騒音の測定方法は、規格Z8731に定める騒音レベル測定方法によるものとし、騒音レベルの決定は、騒音計の指示値の最大値とする。
3 別表7備考3の規定は、騒音の測定について準用する。
2 同一場所において商業宣伝を目的として拡声機を使用する場合は、拡声機の使用時間は1回10分以内とし、1回につき10分以上の休止時間を設けること。
3 拡声機の使用は、区域及び拡声放送の形態に応じ、次の表に掲げる時間に限ること。

区域

使用時間

固定放送

移動放送

第1種区域、第2種区域及び第4種区域

午前8時から午後7時まで

午前8時から午後7時まで

第3種区域

午前8時から午後10時まで

午前8時から午後7時まで(市長が別に定める区域において商業宣伝以外の目的で拡声機を使用する場合にあっては、午前8時から午後8時まで)

備考 固定放送とは、移動放送以外の拡声放送をいう。
4 2以上の拡声機を同時に使用する場合は、その間隔は、50メートル以上とすること。
5 拡声機の設置は、地上10メートル以内(建築物等の床面にいる者のみを対象とする拡声放送の場合にあっては、その床面から10メートル以内)の高さとすること。
別表9

特定管理化学物質の名称

別名

亜鉛の水溶性化合物


アクリルアミド


アクリロニトリル


アクロレイン


アセトアルデヒド


アルキルフェノール(アルキル基の炭素数が9のものに限る。)


アンチモン及びその化合物


4,4’―イソプロピリデンジフェノール

ビスフェノールA

O―エチル=O―4―ニトロフェニル=フェニルホスホノチオアート

EPN

10

エチルベンゼン


11

エチレンオキシド


12

エチレングリコールモノエチルエーテル


13

エチレングリコールモノメチルエーテル


14

カドミウム及びその化合物


15

キシレン


16

クレゾール


17

クロム及び三価クロム化合物


18

六価クロム化合物


19

クロロエチレン

塩化ビニル

20

2―クロロ―4,6―ビス(エチルアミノ)―1,3,5―トリアジン

シマジン又はCAT

21

クロロホルム


22

酢酸2―エトキシエチル

エチレングリコールモノエチルエーテルアセテート

23

無機シアン化合物(錯塩及びシアン酸塩を除く。)


24

N,N―ジエチルチオカルバミン酸S―4―クロロベンジル

チオベンカルブ又はベンチオカーブ

25

四塩化炭素


26

1,4―ジオキサン


27

1,2―ジクロロエタン


28

1,1―ジクロロエチレン

塩化ビニリデン

29

1,2―ジクロロエチレン


30

1,2―ジクロロプロパン


31

1,3―ジクロロプロペン

D―D

32

ジクロロベンゼン


33

ジクロロメタン

塩化メチレン

34

N,N―ジメチルホルムアミド


35

水銀及びその化合物


36

スチレン


37

セレン及びその化合物


38

テトラクロロエチレン


39

テトラメチルチウラムジスルフィド

チウラム又はチラム

40

銅水溶性塩(錯塩を除く。)


41

1,1,1―トリクロロエタン


42

1,1,2―トリクロロエタン


43

トリクロロエチレン


44

トリメチルベンゼン


45

トルエン


46

鉛及びその化合物


47

ニッケル


48

ニッケル化合物


49

二硫化炭素


50

バナジウム化合物


51

()素及びその無機化合物


52

フェノール


53

1,3―ブタジエン


54

フタル酸ジブチル


55

フタル酸ビス(2―エチルヘキシル)


56

フタル酸ブチル=ベンジル


57

ふっ化水素及びその水溶性塩


58

ヘキサン


59

ベリリウム及びその化合物


60

ベンゼン


61

ほう素化合物


62

ポリ(オキシエチレン)=アルキルエーテル(アルキル基の炭素数が12から15までのもの及びその混合物に限る。)


63

ポリ(オキシエチレン)=アルキルフェニルエーテル(アルキル基の炭素数が9のものに限る。)


64

ホルムアルデヒド


65

マンガン及びその化合物


66

メチルナフタレン


一部改正〔平成24年規則15号・令和4年32号〕
別表10
建築物用用途に地下水を利用する者は、次の方法により算出する1年間当たりの地下水を採取する基準となる水量(以下「地下水採取基準水量」という。)の範囲内で当該用途のために地下水を採取するものとする。
地下水採取基準水量(X(m))は、次の算式により求めるものとする。
X=A+B+C+D
(この式において、A、B、C及びDは、それぞれ次の値を表すものとする。
A 1年間当たりの建築物用用途に利用する地下水に係る標準採取量(m
B 1年間当たりの建築物用用途以外の用途に利用する地下水に係る節水量(m
C 1年間当たりの地下水かん養水量(m
D 1年間当たりの建築物用用途の再利用水量(m))
(1) 1年間当たりの建築物用用途に利用する地下水に係る標準採取量(A(m))は、次の算式により求めるものとする。
A=(A11×A21+A12×A22+A13×A23+A14×A24)/1,000
(この式において、A11、A12、A13、A14、A21、A22、A23及びA24は、それぞれ次の値を表すものとする。
11 1日当たりの冷房設備の用に供する用途(以下「冷房用途」という。)に利用する地下水に係る標準採取量(l)とし、付表1により算出する。
12 1日当たりの暖房設備の用に供する用途に利用する地下水に係る標準採取量(l)とし、使用機器に規定されている補給水量を参考に、暖房方式、運転時間等を考慮して算出する。
13 1日当たりの水洗便所の用に供する用途(以下「トイレ用途」という。)に利用する地下水に係る標準採取量(l)とし、付表1により算出する。
14 1日当たりの自動車車庫に設けられた洗車設備の用に供する用途に利用する地下水に係る標準採取量(l)とし、130.0lに1日当たりの洗車台数を乗じて算出する。
21 1年間に冷房設備を使用する日数(日)とする。
22 1年間に暖房設備を使用する日数(日)とする。
23 1年間に水洗便所を使用する日数(日)とする。
24 1年間に自動車車庫に設けられた洗車設備を使用する日数(日)とする。)
(2) 1年間当たりの建築物用用途以外の用途に利用する地下水に係る節水量(B(m))は、次の算式により求めるものとする。
B=(B-B)×B×0.5/1,000
(この式において、B、B及びBは、それぞれ次の値を表すものとする。この場合において、Bが負の値になった場合には、B=0とする。
 1日当たりの建築物用用途以外の用途に利用する標準使用水量(l)とし、付表2により算出する。
 1日当たりの付表2に掲げる建物に係る建築物用用途以外の用途に利用する地下水に係る採取量(l)とする。
 1年間に建築物用用途以外の用途に水を使用する日数(日)とする。)
(3) 1年間当たりの地下水かん養水量(C(m))は、次の算式により求めるものとする。
C=C+C+C
(この式において、C、C及びCは、それぞれ次の値を表すものとする。
 1年間当たりの浸透ます及び浸透性排水管による地下水のかん養水量(m)とし、付表3により算出する。
 1年間当たりの還元井戸による地下水のかん養水量(m)とし、水量測定器で計量された還元水量から、オーバーフローによる放流水量を減じて算出する。
 1年間当たりの緑地による地下水のかん養水量(m)とし、0.54mに緑地面積(m)を乗じて算出する。)
(4) 建築物用用途の再利用水量(D(m))は、建築物用用途に再利用水(雨水を含む。)を利用する場合の1年間の利用水量とする。
付表1 1日当たりの冷房用途及びトイレ用途に係る標準採取量
(単位:l)

建物の種類

1m当たり

1人当たり

その他の単位(( )内)当たり

冷房

トイレ

冷房

トイレ

冷房

トイレ

事務所・庁舎

0.5

1.3

9.3

25.6



百貨店・量販店

0.5

4.5

12.0

123.0



駅ビル・地下街

0.9

9.3

18.0

184.5



ホテル・旅館

0.7

2.7

34.5

132.0



映画館

1.4

5.9



3.6(席)

15.1(席)

劇場

0.7

2.2



3.9(席)

12.1(席)

保育所・幼稚園・小学校・幼保連携型認定こども園

0.5

3.9


19.2



中学校

0.5

4.2


20.7



幼稚園、小学校及び中学校以外の学校

0.5

2.5


34.2



病院

0.5

4.2

22.0

198.0

22.0(床)

198.0(床)

集合住宅

0.5





65.0(戸)

単身者用集合住宅・独身寮

0.5





26.8(戸)

1 1日当たりの冷房用途及びトイレ用途に係る標準採取量は、上記の建物の種類に応じた1m当たりの標準採取量に延べ床面積(駐車場部分を除く。)(m)を乗じて算出する。ただし、これにより難い場合は、次のいずれかの方法により算出することができる。
(1) 1人当たり標準採取量に従業員等の人員(客数は含まないものとし、ホテル・旅館にあっては宿泊可能人員、保育所、学校及び幼保連携型認定こども園にあっては生徒等及び職員の数とする。)を乗じて算出する方法
(2) その他の単位(( )内)当たり標準採取量に( )内の単位による数を乗じて算出する方法
2 上記の建物に当てはまらない場合は、次の方法で求める。
(1) 1日当たりの冷房用途に係る標準採取量は、0.7lに延べ床面積(駐車場部分を除く。)(m)を乗じて算出する。
(2) 1日当たりのトイレ用途に係る標準採取量は、規格A3302により建物別に処理対象人員を算定し、算定人員に25lを乗じて算出する。
付表2 1日当たりの建築物用用途以外の用途に利用する標準使用水量
(単位:l)

建物の種類

1m当たり

1人当たり

その他の単位(( )内)当たり

事務所・庁舎

4.4

85.2


百貨店・量販店

12.1

330.0


駅ビル・地下街

24.8

495.0


ホテル・旅館

16.7

816.5


映画館

2.9


7.6(席)

劇場

5.9


33.2(席)

保育所・幼稚園・小学校・幼保連携型認定こども園

3.4

16.6


中学校

2.8

13.8


幼稚園、小学校及び中学校以外の学校

1.5

21.8


病院

14.1

660.0

660.0(床)

集合住宅



657.7(戸)

単身者用集合住宅・独身寮



271.4(戸)

注 1日当たりの建築物用用途以外の用途に利用する標準使用水量は、上記の建物の種類に応じた1m当たりの標準使用水量に延べ床面積(駐車場部分を除く。)(m)を乗じて算出する。ただし、これにより難い場合は、次のいずれかの方法により算出することができる。
(1) 1人当たり標準使用水量に従業員等の人員(客数は含まないものとし、ホテル・旅館にあっては宿泊可能人員、保育所、学校及び幼保連携型認定こども園にあっては生徒等及び職員の数とする。)を乗じて算出する方法
(2) その他の単位(( )内)当たり標準使用水量に( )内の単位による数を乗じて算出する方法
付表3 1年間当たりの浸透ます及び浸透性排水管による地下水のかん養水量
1年間当たりの浸透ます及び浸透性排水管による地下水のかん養水量(C(m))は、次の算式により求めるものとする。ただし、複数の浸透ます及び浸透性排水管がそれぞれ異なる区域の雨水を集める場合には、Cはそれぞれの区域について求めた値の合計とする。
=Q×S
(この式において、Q及びSは、それぞれ次の値を表すものとする。
 1m当たりの地下水のかん養水量(m)とし、次の表により求める。

日降雨対応浸透能力(Q

1m当たりの地下水のかん養水量(Q

10mm/日未満

なし

10mm/日以上30mm/日未満

0.5m

30mm/日以上

0.9m

S 雨水を集めることのできる区域の面積(m)とする。)
(1) 浸透ます及び浸透性排水管の日降雨対応浸透能力(Q(mm/日))は、次の算式により求めるものとする。
=(Q/S)×3,600×24×1,000
(この式において、Q及びSは、それぞれ次の値を表すものとする。
 浸透ます及び浸透性排水管の設計浸透量(m/s)とする。
S 雨水を集めることのできる区域の面積(m)とする。)
(2) 浸透ます及び浸透性排水管の設計浸透量(Q(m/s))は、次の算式により求めるものとする。ただし、複数の浸透ます及び浸透性排水管が同一の区域の雨水を集める場合は、Qはその合計とする。
ア 浸透ます
=0.01×k{W×L+2H(W+L)+πH}×0.4
イ 浸透性排水管
=0.01×k(W+2H)×L×0.9
(これらの式において、k、W、L、H及びπは、それぞれ次の値を表すものとする。
k 透水係数(cm/s)とし、次の表のとおりとする。

土質

透水係数

泥炭、粘土

0.0002

シルト

0.0007

火山灰

0.002

0.005

れき

0.01

W 浸透ます又は浸透性排水管の幅(m)とする。
L 浸透ます又は浸透性排水管の長さ(m)とする。
H 浸透ます又は浸透性排水管の高さ(m)とする。
π 円周率とする。)
一部改正〔平成27年規則8号〕
様式1

一部改正〔平成26年規則3号・28年14号・令和5年46号〕
様式2
一部改正〔平成26年規則3号・28年14号・令和5年46号〕
様式3
一部改正〔平成26年規則3号・令和5年46号〕
様式4
一部改正〔平成29年規則25号・令和3年20号・6年30号・7年34号〕
様式4の2
一部改正〔平成29年規則25号〕
様式5



一部改正〔令和3年規則4号・4年32号〕
様式6
様式7
様式8
一部改正〔平成24年規則39号〕
様式9

様式10 削除
様式11
一部改正〔平成26年規則30号・令和3年4号〕
様式12
様式13
様式14
様式15
様式16

様式17
様式18から様式21まで 削除
削除〔平成24年規則39号〕
様式22



様式23
様式24
様式25
様式26
様式27



このページの先頭へ 条文目次 このページを閉じる