条文目次 このページを閉じる


○札幌市医療法施行細則
平成9年3月28日規則第34号
〔注〕平成26年11月から改正経過を注記した。
札幌市医療法施行細則
(趣旨)
第1条 この規則は、医療法(昭和23年法律第205号。以下「法」という。)の施行について、医療法施行令(昭和23年政令第326号。以下「政令」という。)及び医療法施行規則(昭和23年厚生省令第50号。以下「省令」という。)に定めるもののほか、必要な事項を定めるものとする。
(病院又は診療所の開設の許可の申請)
第2条 省令第1条の14第1項に規定する申請書は、病院(診療所)開設許可申請書(様式1)によるものとする。
一部改正〔平成27年規則33号〕
(助産所の開設の許可の申請)
第3条 省令第2条第1項に規定する申請書は、助産所開設許可申請書(様式2)によるものとする。
(病床数等の変更の許可の申請)
第4条 法第7条第2項の規定により病床数等の変更の許可を受けようとする者は、病院(診療所・助産所)開設許可変更申請書(様式3)を保健所長に提出しなければならない。
一部改正〔平成27年規則33号〕
(診療所の病床の設置又は病床数等の変更の許可の申請)
第4条の2 省令第1条の14第5項に規定する申請書は、病床の設置については診療所病床設置許可申請書(様式3の2)、病床数等の変更については診療所病床設置許可変更申請書(様式3の3)によるものとする。
追加〔平成29年規則24号〕
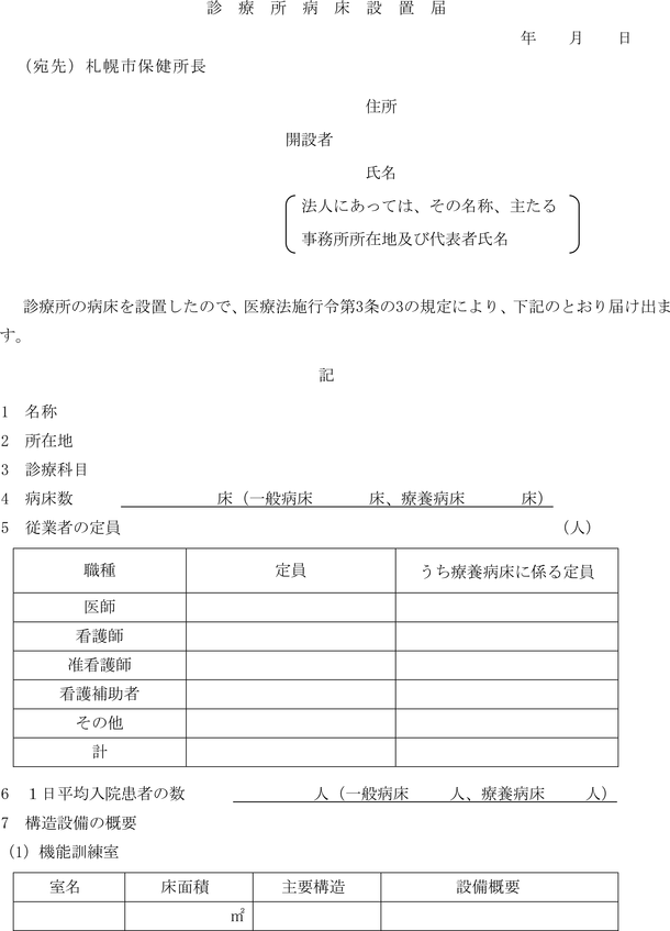
(診療所の病床の設置の届出)
第4条の3 政令第3条の3の規定による診療所の病床の設置の届出は、診療所病床設置届(様式3の4)によるものとする。
追加〔平成29年規則24号〕
(開設者の住所等の変更の届出)
第5条 政令第4条第1項の規定による開設者の住所等の変更の届出及び同条第2項の規定による診療所の病床数等の変更の届出は、病院(診療所・助産所)開設変更届(様式4)によるものとする。
一部改正〔平成27年規則33号・29年24号〕
(開設後の届出等)
第6条 政令第4条の2第1項の規定による病院、診療所又は助産所の開設の届出は、病院(診療所・助産所)開設届(様式5)によるものとする。
2 政令第4条の2第2項の規定による同条第1項の規定により届け出た事項の変更の届出は、病院(診療所・助産所)開設変更届によるものとする。
一部改正〔平成27年規則33号〕
(開設の届出)
第7条 法第8条の規定による診療所又は助産所の開設の届出は、診療所については診療所開設届(様式6)、助産所については助産所開設届(様式7)によるものとする。
(開設届出事項の変更の届出)
第8条 政令第4条第3項の規定による法第8条の規定により届け出た事項の変更の届出は、病院(診療所・助産所)開設変更届によるものとする。
一部改正〔平成27年規則33号〕
(休止、再開又は廃止の届出)
第9条 法第8条の2第2項の規定による病院、診療所若しくは助産所の休止若しくは再開又は法第9条第1項の規定による病院、診療所若しくは助産所の廃止の届出は、病院(診療所・助産所)休止(再開・廃止)届(様式8)によるものとする。
一部改正〔平成27年規則33号〕
(開設者の死亡又は失踪の届出)
第10条 法第9条第2項の規定による病院、診療所又は助産所の開設者の死亡又は失踪の届出は、病院(診療所・助産所)開設者死亡(失踪)届(様式9)によるものとする。
一部改正〔平成27年規則33号〕
(専属の薬剤師を置かない場合の許可の申請)
第11条 省令第7条に規定する申請書は、専属薬剤師設置免除許可申請書(様式10)によるものとする。
(開設者以外の者が管理者となる場合の許可の申請)
第12条 省令第8条に規定する申請書は、病院(診療所・助産所)管理許可申請書(様式11)によるものとする。
一部改正〔平成27年規則33号〕
(2以上の病院等の管理の許可の申請)
第13条 省令第9条に規定する申請書は、病院(診療所・助産所)管理兼務許可申請書(様式12)によるものとする。
一部改正〔平成27年規則33号〕
(病院に医師を宿直させない場合の申請)
第13条の2 省令第9条の15の2の規定により病院の入院患者の病状が急変した場合においても当該病院の医師が速やかに診療を行う体制が確保されているものとして認められようとする者は、病院医師宿直免除申請書(様式12の2)を保健所長に提出しなければならない。
追加〔平成27年規則33号〕、一部改正〔平成30年規則36号〕
(構造設備の検査の申請)
第14条 法第27条の規定による病院、患者を入院させるための施設を有する診療所又は入所施設を有する助産所の構造設備について検査を受けようとする者は、病院(診療所・助産所)検査申請書(様式13)を保健所長に提出しなければならない。
一部改正〔平成27年規則33号〕
(エックス線装置の届出)
第15条 病院又は診療所に診療の用に供するエックス線装置を備えたときの法第15条第3項の規定による届出は、エックス線装置備付届(様式14)によるものとする。
一部改正〔平成27年規則33号〕
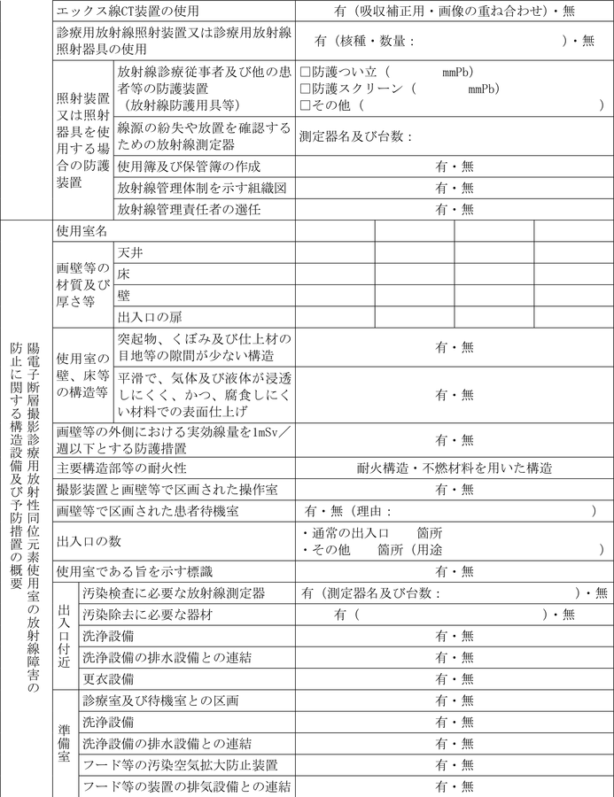
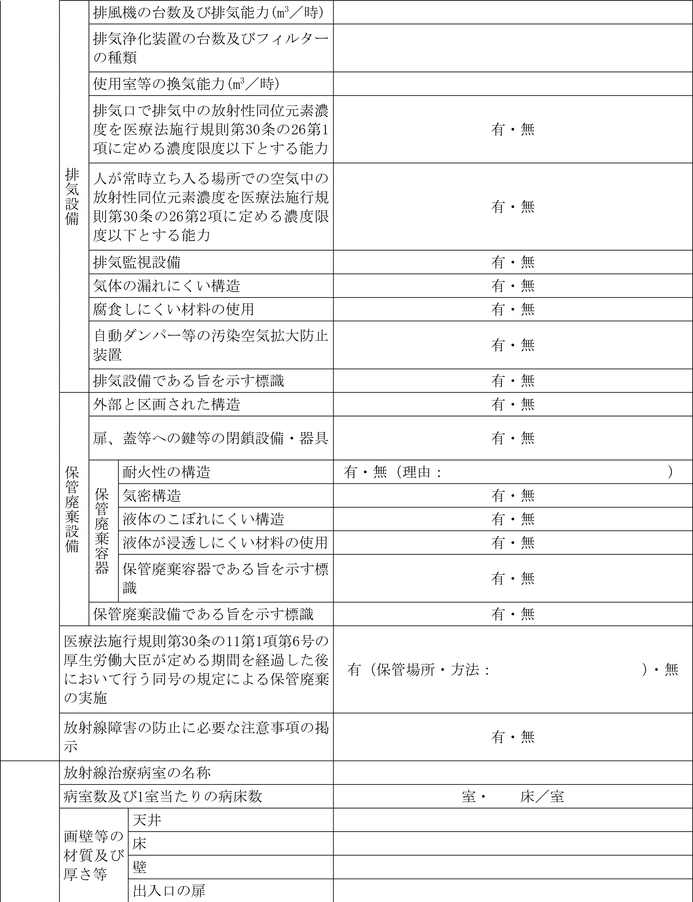
(診療用高エネルギー放射線発生装置等の届出)
第16条 病院又は診療所に診療用高エネルギー放射線発生装置、診療用粒子線照射装置、診療用放射線照射装置、診療用放射線照射器具、放射性同位元素装備診療機器、診療用放射性同位元素又は陽電子断層撮影診療用放射性同位元素を備えようとするときの法第15条第3項の規定による届出は、診療用高エネルギー放射線発生装置等備付届(様式15)によるものとする。
一部改正〔平成27年規則33号〕
(診療用放射線照射器具等の翌年使用予定届出)
第17条 診療用放射線照射器具、診療用放射性同位元素又は陽電子断層撮影診療用放射性同位元素の翌年使用予定の法第15条第3項の規定による届出は、診療用放射線照射器具等翌年使用予定届(様式16)によるものとする。
(エックス線装置等の届出事項の変更等の届出)
第18条 エックス線装置についての届出事項を変更したときの法第15条第3項の規定による届出は、エックス線装置変更届(様式17)によるものとする。
2 診療用高エネルギー放射線発生装置、診療用粒子線照射装置、診療用放射線照射装置、診療用放射線照射器具、放射性同位元素装備診療機器、診療用放射性同位元素又は陽電子断層撮影診療用放射性同位元素についての届出事項を変更しようとするときの法第15条第3項の規定による届出は、診療用高エネルギー放射線発生装置等変更届(様式18)によるものとする。
3 エックス線装置、診療用高エネルギー放射線発生装置、診療用粒子線照射装置、診療用放射線照射装置、診療用放射線照射器具又は放射性同位元素装備診療機器を備えなくなったときの法第15条第3項の規定による届出は、エックス線装置等廃止届(様式19)によるものとする。
4 診療用放射性同位元素又は陽電子断層撮影診療用放射性同位元素を備えなくなったときの法第15条第3項の規定による届出は、診療用放射性同位元素等廃止届(様式20)によるものとする。
5 診療用放射性同位元素又は陽電子断層撮影診療用放射性同位元素を備えなくなった後の措置の法第15条第3項の規定による届出は、診療用放射性同位元素等廃止後の措置届(様式21)によるものとする。
一部改正〔平成27年規則33号〕
(委任)
第19条 この規則の施行に関し必要な事項は、保健福祉局長が定める。
附 則
この規則は、平成9年4月1日から施行する。
附 則(平成10年規則第7号)~附 則(平成19年規則第33号)
省略
附 則(平成20年規則第29号)
この規則は、公布の日から施行する。
附 則(平成26年規則第80号)
この規則は、平成26年11月25日から施行する。
附 則(平成27年規則第33号)
この規則は、平成27年4月1日から施行する。
附 則(平成29年規則第24号)
この規則は、平成29年4月1日から施行する。
附 則(平成30年規則第36号)
この規則は、公布の日から施行する。
附 則(令和元年規則第32号)
この規則中様式12の改正規定は公布の日から、様式15別紙その5(診療用放射性同位元素・陽電子断層撮影診療用放射性同位元素)注7第4号アの改正規定は令和元年9月1日から施行する。
附 則(令和4年規則第23号)
1 この規則は、令和4年4月1日から施行する。
2 この規則の施行の際この規則による改正前の各規則の様式の規定に基づいて作成された用紙で現に印刷済みのものは、当分の間、必要な修正を加えて使用することができる。
附 則(令和7年規則第7号)
この規則は、令和7年4月1日から施行する。
様式1







全部改正〔平成27年規則33号〕、一部改正〔令和4年規則23号〕
様式2


一部改正〔平成27年規則33号・令和4年23号〕
様式3
一部改正〔平成27年規則33号・29年24号・令和4年23号〕
様式3の2

追加〔平成29年規則24号〕、一部改正〔令和4年規則23号〕
様式3の3

追加〔平成29年規則24号〕、一部改正〔令和4年規則23号〕
様式3の4

追加〔平成29年規則24号〕、一部改正〔令和4年規則23号〕
様式4
一部改正〔平成27年規則33号・29年24号・令和4年23号〕
様式5


全部改正〔平成27年規則33号〕、一部改正〔令和4年規則23号〕
様式6







全部改正〔平成27年規則33号〕、一部改正〔令和4年規則23号〕
様式7



一部改正〔平成27年規則33号・令和4年23号〕
様式8
一部改正〔平成27年規則33号・令和4年23号〕
様式9
一部改正〔平成27年規則33号・令和4年23号〕
様式10
一部改正〔平成27年規則33号・令和4年23号〕
様式11
一部改正〔平成27年規則33号・令和4年23号〕
様式12


一部改正〔平成27年規則33号・令和元年32号・4年23号〕
様式12の2
全部改正〔平成30年規則36号〕、一部改正〔令和4年規則23号〕
様式13
一部改正〔平成27年規則33号・令和4年23号〕
様式14






全部改正〔平成27年規則33号〕、一部改正〔令和4年規則23号・7年7号〕
様式15





















全部改正〔平成27年規則33号〕、一部改正〔令和元年規則32号・4年23号〕
様式16
全部改正〔令和4年規則23号〕
様式17

全部改正〔令和4年規則23号〕
様式18
全部改正〔令和4年規則23号〕
様式19
全部改正〔令和4年規則23号〕
様式20
全部改正〔令和4年規則23号〕
様式21
全部改正〔令和4年規則23号〕



このページの先頭へ 条文目次 このページを閉じる